各有关单位:
为深入贯彻落实习近平总书记关于中医药工作的重要论述,传承弘扬中华优秀传统文化,普及中医药健康养生知识,提升公众中医药健康文化素养,推动中医药文化广泛传播与融入大众生活,受国家中医药管理局委托,中国中医药出版社主办了第四届全国中医药健康文化知识大赛。
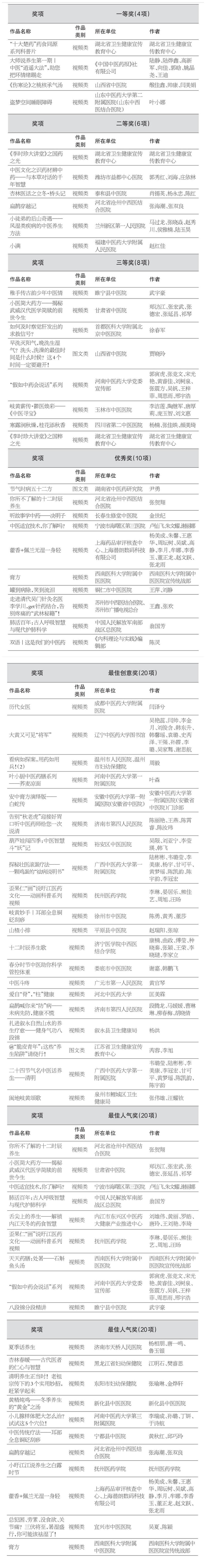
大赛以“传承经典智慧 弘扬中医药文化”为主题,面向全社会征集图文类、视频类原创科普作品共计1700余件。活动得到各省、自治区、直辖市中医药主管部门、中医药高校、科研院所、医疗机构及社会各界的积极响应与广泛参与。经单位推荐、个人报名、形式审查、专家评审、网络投票及公示等环节,主办方严格遵循“公平、公正、公开”原则,最终评选出59个获奖作品和20个优秀组织单位。现予以印发。
希望各获奖单位和个人再接再厉,积极投身中医药文化传播与健康知识普及工作,推出更多专业权威、通俗易懂、群众喜闻乐见的中医药健康文化作品,为推进健康中国建设、助力文化强国战略贡献中医药力量。
中国中医药出版社有限公司
2026年4月8日
第四届全国中医药健康文化知识大赛获奖作品名单

第四届全国中医药健康文化知识大赛获奖单位名单





