【全文】基层中医药服务能力提升工程“十三五”行动计划
各省、自治区、直辖市、新疆生产建设兵团卫生计生委(卫生局)、中医药管理局、人力资源社会保障厅(局)、食品药品监督管理局,军队各有关大单位卫生管理部门:
为贯彻落实国务院“十三五”深化医改规划和中医药发展战略规划纲要(2016-2030年)等对中医药(含民族医药,下同)工作的部署和要求,进一步提升基层中医药服务能力,在总结“十二五”基层中医药服务能力提升工程实施工作的基础上,国家中医药管理局、国家卫生计生委、人力资源社会保障部、国家食品药品监管总局、中央军委后勤保障部联合制定了《基层中医药服务能力提升工程“十三五”行动计划》。现印发给你们,请认真贯彻执行。
附件:
1.基层中医药服务能力提升工程行动计划考核评价指标

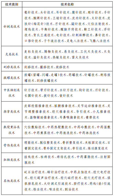
2.中医医疗技术目录
国家中医药管理局 国家卫生计生委 人力资源社会保障部 国家食品药品监管总局 中央军委后勤保障部
2016年10月17日
深化医改特别是“十二五”以来,在党中央、国务院坚强领导下,在地方各级党委政府高度重视和相关部门大力支持下,各地区按照“保基本、强基层、建机制”的基本原则,加大基层中医药(含民族医药,下同)工作力度,中医药服务可及性和能力得到明显提高。到2015年底,96.93%的社区卫生服务中心、92.97%的乡镇卫生院、80.97%的社区卫生服务站、60.28%的村卫生室能够提供中医药服务,与2012年相比,分别提高了21.33%、26.47%、29.37%、2.78%。70.83%的社区卫生服务中心和54.81%的乡镇卫生院设立中医馆、国医堂等中医综合服务区,基层医疗卫生机构中医诊疗量占基层医疗卫生机构诊疗总量的24.22%,人民群众看中医的公平性、可及性和便利性得到明显改善,中医药为缓解群众看病就医问题发挥了重要作用。但也要清醒地看到,基层中医药服务能力仍然薄弱,基础设施条件差、人才缺失、政策落实不到位等问题仍然突出,发展水平还不能满足城乡居民对中医药的需求,迫切需要进一步加大工作力度,持续提升基层中医药服务能力。
为深入贯彻全国卫生与健康大会精神和“十三五”深化医改规划,全面落实《国务院关于印发中医药发展战略规划纲要(2016—2030年)的通知》(国发〔2016〕15号)、《国务院关于促进健康服务业发展的若干意见》(国发〔2013〕40号)、《国务院办公厅关于印发中医药健康服务发展规划(2015-2020年)的通知》(国办发〔2015〕32号)和《国务院办公厅关于推进分级诊疗制度建设的指导意见》(国办发〔2015〕70号)等对中医药工作的部署和要求,进一步提升基层中医药服务能力,增强城乡居民对中医药的获得感和满意度,在总结“十二五”基层中医药服务能力提升工程(以下简称提升工程)实施工作基础上,制订本行动计划。
一、总体要求
(一)指导思想。以“创新、协调、绿色、开放、共享”发展理念为指导,以利民惠民为宗旨,以服务网络和队伍建设为重点,坚持问题和目标导向,聚焦重点领域和关键环节,按照夯实基础、补齐短板、注重内涵、提升质量的工作要求,切实推进基层中医药医疗、预防、保健、康复等服务能力明显提升,使城乡居民能够享受到安全、有效、经济、便捷的中医药服务,为我国分级诊疗制度建立、健康中国建设和中医药事业全面发展做出新贡献。
(二)主要目标。到2020年,以社区卫生服务中心、社区卫生服务站、乡镇卫生院、村卫生室为主体,县级中医类医院(含中医、中西医结合、民族医医院,下同)为龙头,县级综合医院、妇幼保健机构等非中医类医疗机构中医药科室为骨干,中医门诊部、诊所为补充的基层中医药服务网络基本完善,服务设施设备明显改善,人员配备较为合理,管理更加规范,服务能力有较大提升,较好地满足城乡居民对中医药服务的需求,实现人人基本享有中医药服务。
具体目标是:到2020年,所有社区卫生服务机构、乡镇卫生院和70%的村卫生室具备中医药服务能力;85%以上的社区卫生服务中心和70%以上的乡镇卫生院设立中医馆、国医堂等中医综合服务区;基层医疗卫生机构中医诊疗量在“十三五”期间有明显提升,占基层医疗卫生机构诊疗总量比例力争达到30%。
二、重点任务
(一)进一步加强基层中医药服务网络建设
1. 加强县级中医类医院基础设施建设。县级以上地方人民政府要认真落实《国务院办公厅关于印发全国医疗卫生服务体系规划纲要(2015-2020年)的通知》(国办发〔2015〕14号),切实履行好举办县级中医类医院的主体责任,每个县级区域内原则上要设置1个政府举办的县级中医类医院,加强对尚未达标的政府举办的县级中医类医院基础设施建设,改善服务条件,到2020年,力争全国所有政府举办的县级中医类医院基础设施条件达到国家建设标准。
2. 加强县级综合医院和妇幼健康服务机构中医药科室建设。县级综合医院要按照《综合医院中医临床科室基本标准》、《医院中药房基本标准》、《县医院医疗服务能力基本标准》加强中医临床科室和中药房建设,县级妇幼健康服务机构要按照《关于妇幼健康服务机构标准化建设与规范化管理的指导意见》和《各级妇幼健康服务机构业务部门设置指南》要求加强中医妇科和中医儿科建设,到2020年,85%以上的县级综合医院设有标准化中医科和中药房,100%的县级妇幼健康服务机构能够提供中医药服务。
3. 加强基层医疗卫生机构中医药服务条件建设。社区卫生服务中心和乡镇卫生院要按照《社区卫生服务中心基本标准》、《乡镇卫生院中医科基本标准》加强中医科和中药房建设,并配备中医诊疗设备;社区卫生服务站和村卫生室要加强中医诊疗设备配备,到2020年,社区卫生服务中心和乡镇卫生院普遍设有标准化中医科和中药房,100%的社区卫生服务站和70%以上的村卫生室具备提供中医药服务的条件。
4. 鼓励社会力量在基层办中医。鼓励社会力量在基层优先举办妇科、儿科、骨伤、肛肠等非营利性中医专科医院,发展具有中医特色的康复医院、护理院(站)。鼓励社会力量举办连锁中医医疗机构,对社会资本举办只提供传统中医药服务的中医门诊部、诊所,医疗机构设置规划和区域卫生发展规划对其不作布局限制,支持有资质的中医专业技术人员特别是名老中医开办中医门诊部、诊所,鼓励药品经营企业举办中医坐堂医诊所。保证社会办非营利性中医医疗机构和政府办中医医疗机构在准入、执业等方面享有同等权利。
(二)切实加强基层中医药人才队伍建设
5. 夯实基层中医药人才队伍。强化以全科医生为重点的基层中医药人才队伍建设,推进中医类别全科医生(含助理全科医生)培养,实施农村订单定向免费医学生培养和全科医生特设岗位计划等人才培养、聘用工作,严格按照《乡村医生从业管理条例》要求,稳妥开展农村具有中医药一技之长人员纳入乡村医生管理工作。到2020年,基本实现城乡每万居民有0.4~0.6名合格的中医类别全科医生,各省(区、市)的社区卫生服务中心和乡镇卫生院中医类别医师占同类机构医师总数比例达到20%以上,社区卫生服务站至少配备1名中医类别医师或能够提供中医药服务的临床类别医师,70%以上的村卫生室至少配备1名能够提供中医药服务的乡村医生或中医类别(临床类别)医师或乡村全科执业助理医师。
6. 加强基层中医药人员在职培训和学历教育。建立机制,对现有基层中医药人员通过岗位培训、外出进修、跟师学习等方式,提高岗位技能,培养县乡村中医临床技术骨干1.5万名;每个县级中医医院要建设1-2个基层名老中医药专家传承工作室,吸引、鼓励名老中医药专家和长期服务基层的中医药专家通过师承模式培养基层中医药骨干人才;加强在职基层中医药人员学历教育,提高其学历层次和水平。
7. 加强基层西医人员中医药知识和技能培训。对在职在岗以西医药知识为主的全科医生和乡村医生、临床类别医师等基层卫生技术人员加强中医药知识和技能培训,规范和提高其运用中医药诊疗知识、技术方法处理基层常见病和多发病的基本技能,鼓励基层西医人员提供中医药服务。将中医药作为乡村全科执业助理医师资格考试、岗位培训、继续教育的必要内容。
(三)进一步加强基层中医药服务能力建设
8. 加强中医医疗服务能力建设。县级中医医院要加强内科、外科、妇科、儿科、针灸、推拿、骨伤、肛肠、老年病等中医特色优势专科(专病)和临床薄弱专科、医技科室建设,强化中医诊疗技术水平,推广实施至少30个以上病种中医诊疗方案,提高中医优势病种诊疗能力和综合服务能力,服务能力达到《县级中医医院服务能力建设基本标准》,80%以上的县级中医医院达到二级甲等中医医院水平;县级综合医院应根据《综合医院中医药工作指南》加强中医药服务能力建设,提高常见病、多发病和慢性病中医规范化诊疗服务能力;县级妇幼健康服务机构应着力提高妇女儿童常见病、多发病中医诊疗服务能力以及健康问题保健指导和干预能力;加强社区卫生服务中心和乡镇卫生院中医馆、国医堂等中医综合服务区建设、中医药特色社区卫生服务站和村卫生室建设,推广多种中医药方法和手段综合使用的基层中医药综合服务模式,充分发挥中医药在常见病、多发病和慢性病防治以及疾病康复中的作用。
通过组建医联体、医师多点执业等方式,鼓励城市二级以上中医医院医师到基层医疗卫生机构多点执业或者定期出诊、巡诊;鼓励县级中医医院探索开展县乡一体化中医药服务,进一步提高基层中医药服务能力。
9. 提高中医药健康管理服务能力。各级卫生计生、中医药管理部门要加强对基层医疗卫生机构管理人员和中医药服务团队开展以中医药健康管理服务规范和技术规范为主要内容的专题培训,注重发挥县级中医医院、综合医院和妇幼保健院对基层医疗卫生机构的技术指导作用,提高中医药健康管理服务能力。要充分利用信息化手段组织开展国家基本公共卫生服务中医药健康管理服务项目,提高服务效率,到2020年,老年人和儿童中医药健康管理率达到65%。在孕产妇、亚健康人群和高血压、糖尿病等慢性病患者健康管理中,要充分发挥中医药的优势和作用,逐年提高重点人群和慢性病患者中医药健康管理率。基层医疗卫生服务机构应根据《健康教育中医药基本内容》开展中医健康教育,在健康教育印刷资料、音像资料的种类、数量、宣传栏更新次数以及健康知识讲座、公众健康咨询的次数等方面,中医药内容应不少于40%。
10. 拓宽中医药服务领域。基层医疗卫生机构要从注重疾病治疗转向同时注重维护健康、发展治未病和康复等多元化服务。鼓励基层医疗卫生机构除提供常见病、多发病和慢性病中医诊疗外,积极提供中医药咨询指导和人员技术培训,向城乡居民推广中医养生保健知识和技术方法。应根据城乡居民中医药服务需求,不断完善中医药服务内容,丰富服务形式,拓展服务项目。鼓励基层医疗卫生机构与养老服务机构开展多种形式的合作,以老年病、慢性病为重点,开展融合中医特色健康管理的老年人养生保健、医疗、康复、护理服务,促进中医药与健康养老结合。有条件的基层医疗卫生机构应开展社区和居家中医药健康养老服务。鼓励基层医疗卫生机构面向区域内的机关单位、学校、写字楼、乡镇企业等功能社区人群,创新工作机制和服务模式,开展针对性的中医药服务。注重发挥中医护理在社区护理、老年护理、家庭护理中的独特作用,提供饮食护理、情志护理、用药护理、健康宣教等中医护理服务。
11. 推进基层签约服务。各地要认真贯彻落实《关于推进家庭医生签约服务的指导意见》,积极推进家庭医生签约服务,逐步实现每个家庭医生团队都有能够提供中医药服务的医师或乡村医生。在推进签约服务过程中,要注重签约服务效果,努力让居民通过签约服务能够获得更加便利的中医药服务,引导居民主动签约。同时,要积极探索提供差异化服务、分类签约、有偿签约等多种签约服务形式,满足居民多层次中医药服务需求。
(四)加快推进基层中医药信息化建设
12. 加强县级中医医院信息化建设。要加强以电子病历和医院管理为重点的信息系统建设,功能涵盖电子病历、诊疗规范、绩效考核及综合业务管理等,规范接入区域人口健康卫生信息平台,按照国家和行业标准,实现电子病历、医院运营数据的规范上报,实现电子病历的连续记录与不同级别、不同类别医疗卫生机构之间的信息共享、互联互通。
13. 加强基层医疗卫生机构中医药信息化建设。要加强基层中医馆、国医堂等中医综合服务区健康信息平台建设,功能涵盖中医特色电子病历、辅助开方、辅助诊断、名老中医知识库、古籍文献知识库、远程诊疗、远程教育、中医药健康管理等,并与基层医疗卫生机构现有信息系统互联互通、资源共享。
14. 推动“互联网+”基层中医医疗。县级中医医院和基层中医馆(国医堂)要大力发展中医远程医疗等新型医疗服务模式,探索互联网延伸医嘱、电子处方等网络中医医疗服务应用,充分利用移动互联网、智能客户端、即时通讯等现代信息技术提供在线预约诊疗、候诊提醒、划价收费、诊疗报告查询、药品配送等服务,让群众享受到规范、便捷、有效的中医药服务。
(五)大力推广基层中医药适宜技术
15. 加大适宜技术推广力度。各省(区、市)要依托基层常见病多发病中医药适宜技术推广省级基地,5年内有计划、有针对性地对辖区内每个基层常见病多发病中医药适宜技术推广县级基地(主要为县级中医医院、下同)推广10类50项以上中医药适宜技术(具体技术类别和名称见附件2),为每个县级基地培训至少10名县级师资,每人掌握6类以上中医药适宜技术,每个县级基地能够按照中医药技术操作规范开展45项以上中医药适宜技术。
各县(区、市)要依托基层常见病多发病中医药适宜技术推广县级基地,5年内有计划、有针对性地对辖区内基层医疗卫生机构推广10类30项以上中医药适宜技术,为每个基层医疗卫生机构至少培训1名适宜技术推广人员,每人掌握4类以上中医药适宜技术,每个社区卫生服务中心、乡镇卫生院能够按照中医药技术操作规范开展6类以上中医药适宜技术,每个社区卫生服务站、70%以上的村卫生室能够按照中医药技术操作规范开展4类以上中医药适宜技术。各地要加强对中医药民间特色诊疗技术的调查、挖掘整理、研究评价及推广应用。
16. 建立适宜技术推广工作机制。各地要落实适宜技术推广责任制,县级基地要指定至少10名、每个社区卫生服务中心(站)、乡镇卫生院和村卫生室至少要指定1名适宜技术推广人员,负责县级区域内和本机构内适宜技术推广工作,做到人员相对固定;要建立适宜技术推广考核奖惩机制,将适宜技术推广工作与县级中医医院评审、基层医疗卫生机构绩效考核结合起来,并将考核结果与适宜技术推广人员年度绩效分配、评先评优挂钩。要积极发挥中医药行业协会(学会)以及民营医疗机构在适宜技术推广中的作用。
(六)切实做好基层中医药城乡对口支援工作
17. 加强三级中医医院对口支援贫困地区县级中医医院。各地要按照《关于加强三级医院对口帮扶贫困县县级医院的工作方案》的要求,对贫困县(即集中连片特殊困难地区县和国家扶贫开发重点县)县级中医医院开展“一帮一”的对口支援工作。三级中医医院要采取驻点帮扶、人员培训、技术指导、巡回医疗、双向转诊、学科建设、合作管理等方式,加强贫困地区县级政府举办的中医医院能力建设,提高受援单位中医药服务能力、综合服务能力及管理水平;支援单位与受援单位要以签订协议书的形式确定对口支援关系,在协议书中要明确对口帮扶总体目标、年度任务、支援方式、支援时间、量化考核指标和支援医院派驻人员的相关保障,明确双方的责任和权利。
18. 加强二级以上中医医院对口支援乡镇卫生院。省级中医药管理部门应当结合本地实际,按照分类指导的原则,统筹安排辖区内二级以上中医医院开展对口支援中心乡镇卫生院和乡镇卫生院中医药服务能力建设工作。原则上中心卫生院由市级中医医院进行对口支援,每年至少4所;乡镇卫生院由县级中医医院进行对口支援,每县每年4所。根据受援中心乡镇卫生院和乡镇卫生院的实际需求,以派驻支援队伍为主、设备和资金支持为辅,充分发挥支援队员特长,在承担当地常见病、多发病中医诊疗任务的同时,培育至少5类中医药适宜技术,通过开展临床带教、技术指导、专题讲座等形式帮助受援(中心)乡镇卫生院提高中医药服务能力;指导受援(中心)乡镇卫生院规范开展国家基本公共卫生中医药健康管理服务项目。
(七)推动中医中药中国行—中医药健康文化推进行动深入开展
19. 深入开展中医药健康文化推进行动。以“传播中医药健康文化、提升民众中医药健康文化素养”为主题,以完善中医药健康文化内容、搭建中医药健康文化推进平台、畅通中医药健康文化普及路径为主要内容,各地要通过制作中医药健康知识展板、阅报栏、宣传墙等形式,开展群众喜闻乐见、内容丰富的中医药科普宣传活动,宣传推广《中国公民中医养生保健素养》,普及中医药知识、养生保健理念和方法,引导城乡居民自觉养成健康生活方式和行为方式,到2020年,中国公民中医药健康文化素养较“十三五”初期提升10%。
(八)进一步加强基层中医药规范管理
20. 进一步加强中医规范管理。各地要加强基层中医药服务质量的评估和监管,完善有关规章制度,重点对基层医疗卫生机构执行中医药行业标准和技术规范、合理用药进行监督检查。基层医疗卫生机构要严格执行中医诊疗规范,中医病历、处方等中医医疗文书书写要符合《中医病历书写规范》、《中医电子病历基本规范(试行)》、《处方管理办法》、《中药处方格式及书写规范》等相关规定,规范服务行为,提高服务质量,保证医疗安全。
21. 进一步加强中药使用管理。基层医疗卫生机构中药饮片的采购、验收、保管、调剂、临方炮制、煎煮等,应按照《医院中药饮片管理规范》、《医疗机构中药煎药室管理规范》等有关规定进行管理,保证中药饮片和煎煮中药的质量;开展中药饮片处方点评工作,促进中药饮片合理应用;按照《国家基本药物临床应用指南(中成药)》、《国家基本药物处方集》、《中成药临床应用指导原则》及医疗机构药品使用管理有关规定,规范医师处方行为,确保中成药类基本药物的合理使用。对乡村中医药技术人员自种、自采、自用民间习用中草药要加强管理,规范服务行为。
22. 进一步加强中药质量管理。各级食品药品监管部门应加强中药生产和经营企业中药质量监管,进一步规范中药采购程序,指导基层医疗卫生机构通过合法途径和程序采购中药饮片、中成药,保证中药质量,确保用药安全。
军队系统实施提升工程“十三五”行动计划相关任务由中央军委后勤保障部卫生局组织实施。
三、保障措施
(一)强化组织领导
提升工程行动计划涉及面广、情况复杂、政策性强,地方各级卫生计生、中医药管理、人力资源社会保障、食品药品监管部门和军队卫生部门要本着坚持不懈、持之以恒的原则,切实加强组织领导,将其作为重要任务纳入本部门工作总体安排,建立工作协调机制,充分发挥各级提升工程领导小组的作用,加强对实施工作的宏观指导和督促检查,研究协调解决实施工作中的困难和问题。
(二)强化责任制
落实部门职责。各地区各有关部门要切实履行职责,分工协作,密切配合,合力推进提升工程行动计划实施。
——中医药管理部门要把提升工程行动计划作为一把手工程抓细抓实抓好,会同相关部门制定提升工程行动计划实施方案,指定专门的处室和人员负责工作任务的落实和组织协调工作,对各项工作目标和任务进行细化分解,明确任务分工和责任人。加强对实施工作的指导、协调和监督。
——卫生计生部门要在基层医疗卫生机构评审评价和绩效考核中,将中医药内容列为重要指标;在对基层医疗卫生机构进行执业许可和年度校验时,要落实好医疗机构基本标准中有关中医药科室设置和人员配备等方面的要求;在基层医疗卫生机构建设、全科医生培养、基本公共卫生服务项目和基层卫生重点项目建设以及家庭医生签约服务等方面将中医药作为重要内容纳入其中,统筹考虑,统一安排。
——人力资源社会保障部门要将符合条件的中药(含中药饮片、中成药、中药制剂)和中医诊疗项目按规定纳入基本医疗保险基金支付范围,建立适应中医行业特点的人事薪酬制度。
——食品药品监管部门要制定加强基层中药质量监督管理、完善医疗机构中药制剂在基层调剂使用的政策措施,保证中药质量,确保用药安全。
——军队系统卫生行政部门要制定加强基层部队中医药服务能力建设的政策措施。
建立目标责任制。各省、市、县要围绕提升工程行动计划的主要目标和重点任务进行细化分解,层层分解任务,层层落实责任,做到每项工作都有明确的目标责任、明确的时间节点和明确的考核内容,把提升工程行动计划的重点任务落到实处。
(三)强化政策落实
落实政府对基层中医药投入补偿政策。各级政府要逐步增加基层中医药投入,重点支持基层医疗卫生机构开展中医药特色优势服务能力建设、县级公立中医类医院基础设施建设、重点专科专病建设以及基层中医药人才培养引进。进一步细化落实政府对县级公立中医类医院投入倾斜政策,研究制定有利于县级公立中医类医院发挥中医药特色优势的具体补助办法。完善相关财政补助政策,鼓励基层医疗卫生机构提供中医药适宜技术与服务。认真实施《全国医疗服务价格项目规范(2012年版)》,及时完善、调整中医医疗服务收费项目和价格,充分体现服务成本和技术劳务价值,促进中医诊疗技术的临床应用。
落实医保对中医药服务的鼓励政策。在推进医保支付制度改革中,完善差别支付政策,支付比例进一步向基层倾斜,鼓励使用中医药服务,引导群众小病到基层就诊。在推进按病种付费时,要以既往费用数据和医保基金支付能力为基础,建立谈判协商机制,在保证疗效的基础上科学合理确定中西医病种付费标准,引导基层使用中医药适宜技术,节约医疗费用。逐步将日间手术以及符合条件的中西医病种门诊治疗纳入医保基金病种付费范围。
鼓励和规范中药饮片与中药制剂使用。各地要全面落实不取消中药饮片加成、中药饮片不纳入药占比控制范围等政策。加强中药饮片合理应用管理,采取加强中药饮片处方质量管理、建立专项点评制度等措施严格控制中药饮片的不合理使用。落实《关于加强医疗机构中药制剂管理的意见》(国中医药医政发〔2010〕39号),鼓励医疗机构按规定在基层调剂使用中药制剂。
落实完善吸引稳定基层中医药人才的激励政策。在深化县级公立中医类医院改革和基层医疗卫生机构编制、人事、收入分配制度改革中,各地要通过落实完善基层中医药人员编制备案管理、职称评聘、收入分配和发展空间等措施,鼓励毕业生、离退休老中医药专家、在职在岗中医药人员到基层服务。鼓励各地积极探索县乡村医疗卫生机构中医药人员一体化管理,推动人才资源下沉。
(四)强化项目带动
国家设立提升工程专项,重点加强基层医疗卫生机构中医综合服务区及其健康信息平台建设、中医药设备配置,基层中医药人员培养,基层中医药适宜技术推广,城乡对口支援中医药服务能力建设,县级公立中医类医院基础设施、中医特色优势重点专科专病、中医医疗技术推广应用能力和信息化建设等。各地要围绕提升工程行动计划明确的重点任务和国家实施的建设项目,加大资金投入,形成上下联动、共同投入、相互配合的投入机制,确保各项工作任务顺利完成。
(五)强化示范引领
国家中医药管理局持续组织开展全国基层中医药工作先进单位创建活动,树立一批先进典型,发挥示范引领作用。省级中医药管理部门要积极组织有条件的地区按照《全国基层中医药工作先进单位评审命名管理办法》和《全国基层中医药工作先进单位建设标准和评审细则》的要求开展创建工作,并与提升工程行动计划实施相结合。同时,要深入挖掘、总结提炼先进单位可操作、可复制的成功经验,并及时加以推广。到2020年,力争35%的县级区域建成全国基层中医药工作先进单位。
(六)强化考核督查
加强考核督查。各地要将提升工程行动计划纳入本地区“十三五”深化医改规划和年度医改重点任务,将其重点指标纳入地方各级政府、卫生计生部门的年度责任目标考核。地方各级中医药管理部门要会同同级卫生计生行政部门根据提升工程行动计划考核评价指标(见附件1)加强对辖区内基层医疗机构的考核。
各省、市要围绕提升工程行动计划确定的主要目标和重点任务以及考核评价指标进行“对账盘点”,加强督促检查,5年内省级督查覆盖辖区内所有的市(地)和60%的县(市、区)、市级督查覆盖辖区内所有的县(市、区)和60%的基层医疗卫生机构。国家提升工程领导小组适时对各省(区、市)提升工程行动计划实施情况进行督查。
建立通报奖惩制度。各地要将年度考核督查结果及时向被考核督查的相关部门及所在的地方政府通报,并将考核督查结果作为基层中医药服务能力项目分配、年度工作目标考核合格、评先评优的重要依据,对工作进展缓慢、落实不力的地区要进行约谈。
军队系统督查工作由中央军委后勤保障部卫生局组织实施。
(七)强化宣传引导
各地要充分利用广播、电视、报刊、网络等媒体加强提升工程行动计划的宣传和培训,使各级卫生计生、中医药管理、人力资源社会保障、食品药品监管部门和基层医疗卫生机构以及城乡居民充分认识实施提升工程行动计划的目的意义、目标任务和政策措施,调动各方参与实施的积极性、主动性和创造性,充分发挥基层中医药人员主力军作用,营造全社会共同关心和支持提升工程行动计划的良好氛围。
(责任编辑:姜洁冰)




