郁证性脾胃病论治四原则
•基于临床实践及中医古代文献的梳理归纳,系统构建郁证诊疗体系,创新性地提出了一系列有关郁证概念、形态及诊疗特点的新见解,首次将脾胃病划分为“非郁证性脾胃病”与“郁证性脾胃病”两类,指出临床上部分患者看似脾胃病,实际乃是郁证表现,属“郁证性脾胃病”。
•郁证性脾胃病病因为七情不遂,病位在肝、心、脾,治需从郁论治为主,具体可分为单纯郁证与病郁同存两种,七情内伤所致肝病郁证、脾病郁证及心病郁证均可产生脾胃病类症状;其临床特征为具有情志类、脾胃病类以及脾胃病以外广泛、纷繁的躯体表现。
当今社会生活压力陡增及疾病谱转变,中医临床郁证越来越多,诸如不寐、胸痹、虚劳、阳痿等等,都有可能是普通病证掩盖下的郁证表现。自2015年起,我们进行“郁证发微”系列研究,广泛搜集、查阅海量中医古籍郁证相关记载,现代中医药临床,实验及药理学研究及现代医学探讨等,其系列研究成果多次发表,系统地构建了郁证诊疗新体系,提出“郁证性脾胃病学”等观点。
非郁证性与郁证性脾胃病
脾胃病划分为非郁证性脾胃病(器质性脾胃类疾病)与郁证性脾胃病(功能性脾胃类疾病)两大类,郁证性脾胃病又分成单纯郁证与病郁同存两种。
所谓单纯郁证脾胃病,就是情志因素作为发病原因,影响到肝主疏泄、心主神明、脾藏意志的功能而发生了脾胃类的临床表现,症状看似在脾胃,实际乃是缘于七情内伤导致肝、心、脾本经本脏的郁证病变。即单纯肝病郁证、单纯心病郁证、单纯脾病郁证本身即可出现脾胃类症状,其本质上乃是披着脾胃病外衣的郁证。病郁同存即非郁证性脾胃病与郁证性脾胃病同时存在,可以互为因果,既有因郁致病者,又有因病致郁者。
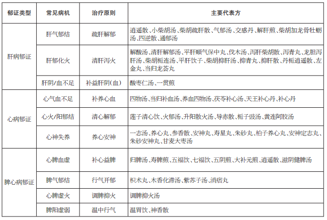
单纯郁证脾胃病主要有肝病郁证、心病郁证、脾病郁证脾胃病三种。
郁证性脾胃病临床表现特点
郁证性脾胃病的临床表现由情志类症状和脾胃病类症状所构成。此外,根据肝病郁证、脾病郁证、心病郁证的不同侧重,常常还可伴有脾胃病类以外各式各样的躯体症状。下面列举根据古代文献有关情志致病因素引起肝病郁证、脾病郁证、心病郁证的脾胃病类及脾胃病以外的病证,实际临床表现更为繁杂多彩,不胜枚举。
情志类表现 悲伤欲哭,默默,躁怒不常,烦扰不安,颜色沮丧,忧思抑郁,面赤喜笑,战栗惊惑,悲笑谵妄,临事不宁,如有神灵,胸膈懊憹不宁,忧愤自咎,太息不乐,烦闷昏瞀,卒暴僵仆,瘈疭狂乱等。
脾胃临床表现 反酸,嗳气,呕吐,恶心,嘈杂,纳呆,胃痛,胃痞,腹胀,腹泻,便秘,吐血,便血,噎膈等。
躯体临床表现
肝郁:头痛,眩晕,耳鸣,目赤,口苦,乳房、胸胁、睾丸疼痛,胸胃灼热,奔豚气,周身不定疼痛,厥证,痿,溲尿不利,少腹急痛,寒热往来似疟,经乱闭经等;
心郁:心悸怔忡,胸闷,气短,不寐,多梦,健忘,目赤,少气疮疡,口渴溲黄,忽忽喜忘,少气懒言,目暗羞涩,口内生疮等;
脾郁:神疲乏力,嗜卧,气短气怯,心腹膨胀,疲惫倦怠,肉痹,筋痿,关节肩背强痛,咽嗌不利,白淫,痿黄等;其他:寒热,自汗盗汗,肢瘦形凋,咳嗽喘促,手足逆冷等。
郁证性脾胃病临床诊断
郁证性脾胃病的诊断可以根据以下五项作出综合判断。
第一项,脾胃病类症状多因情志致病因素所诱发、加重或消长变化。通常具有情志致病因素或为气郁质禀赋内伤所致,前者为“外感性情志病因”而多属显性郁证,后者为“内生性情志病因”而多属隐性郁证。郁证的诊断可参考《郁证诊断论》和《隐性郁证论》有关内容。
第二项,脾胃病类症状兼有情志类临床表现。如果既有脾胃病类临床表现、又有情志类临床表现,则可拟诊为郁证性脾胃病;如果既有脾胃病类临床表现、又有情志类临床表现、还有脾胃病类以外的临床表现,仍可拟诊为郁证性脾胃病(如以脾胃病类临床表现为主);如果只有脾胃病类或兼脾胃病类以外的临床表现、情志类临床表现不甚明显,仍然不能排除隐性郁证的可能性,需要结合其它项目作出综合判断。
第三项,需要排除器质性胃肠病,或以器质性胃肠病无法合理解释病情。排除性实验室检查项目。但是,有时尽管实验室检查或有轻微异常发现,但如果无法或不足以能够合理解释脾胃病类的临床表现,仍可拟诊为郁证性脾胃病。如果实验室检查异常发现对于解释病情处于两可之间,则有可能属于郁证性脾胃病之病郁同存形态者,需要结合其它项目并根据临床经验作出综合判断。
郁证性脾胃病多见于现代医学精神心理因素相关的功能性胃肠病、精神心理障碍类疾病如抑郁症、焦虑症、躯体障碍以及伴有精神心理障碍或由其诱发加重的器质性胃肠病(病郁同存)。
第四项,脾胃病类症状无法以器质性胃肠病作出合理解释,除指症状不合常情常理,还包括症状显得怪异。怪症的含义一是指症状之出现不符合医学常识和逻辑,二是指症状千奇百怪象如神灵所作。东汉张仲景《伤寒杂病论》中所描述的百合病临床表现即属怪症。临床更为多见的是,部分脾胃病症状本身并不怪异,但不合常理,亦是怪症之属。如患者可以自主嗳气、胃镜下仅有轻度浅表性胃炎却持续胃痛数年不解,等等。怪症是郁证的临床特征之一,脾胃病怪症多提示为郁证性脾胃病。
第五项,从郁论治或辅助从郁论治有效。常规辨证论治久久未能获效者,要高度警惕郁证性脾胃病可能性,不妨试用从郁论治(必要时包括使用抗抑郁、抗焦虑及镇静类西药),如能获效,便可确诊为郁证性脾胃病。
具备第一项至第四项中的任何一项,便可初步拟诊;具备第一项至第四项中的二项,便可基本拟诊;具备第五项便可确诊。
郁证性脾胃病的现代医学疾病范畴
单纯郁证多见于功能性胃肠病,如功能性消化不良、嗳气症、功能性烧心、肠易激综合征、功能性便秘、功能性排便障碍、功能性腹泻、功能性腹胀、功能性恶心呕吐等;精神心理障碍类疾病:抑郁症、广泛性焦虑障碍、躯体形式障碍、心境恶劣、惊恐障碍、疑病症、神经性厌食、神经性贪食等。
病郁同存者伴有精神心理障碍或其诱发加重的器质性胃肠病如胃食管反流病、消化性溃疡、慢性胃炎、贲门失弛缓症、预期性恶心呕吐、急性便秘等。
郁证性脾胃病中药治疗
非郁证性脾胃病需要调理脾胃,郁证性脾胃病如属单纯郁证者,需要从郁论治;如属病郁同存者,需要病郁同治。中医药治疗方法,主要包括从肝论治、从心论治、从脾论治等多种治疗原则及方药。
从郁论治原则与方药(见表)。

郁证性脾胃病治疗四原则
第一,从郁论治药物疗法与非药物情志疗法相结合,应当重视辅助运用劝说开导等心理疗法。第二,解郁治本与郁证脏腑定位结合,根据病机证候类型分别侧重解肝郁、解心郁、解脾郁。第三,从郁辨证论治与辨症论治相结合。即在从郁辨证论治的基础上,结合脾胃病主症选方或加减用药。如郁证性呕恶、嗳气宜加用和胃降逆药物,郁证性纳呆加用消食和胃药物,郁证性痞满加用条畅气机药物,郁证性胃痛加用止痛药物,郁证性便秘加用润肠通便药物,郁证性泄泻加用健脾止泻药物,诸如此类。第四,从郁论治与从痰瘀论治相结合。自古有“怪症从痰论治”“怪症从瘀论治”的说法,笔者提倡“怪症从郁论治”。“怪症从痰论治”与“怪症从瘀论治”隶属于“怪症从郁论治”的范畴。郁证气机郁滞容易产生痰湿和瘀血病理产物,痰湿和瘀血反过来又成为郁证的病因病机。事实上,怪症乃是郁证的一大临床特点,治需从郁,当包括从痰论治和从瘀论治。
从痰、瘀论治郁证常用方药有:
理气化痰类:越鞠丸、导痰汤、顺气导痰汤、散滞气汤、大藿香散、流气饮子、四七汤、牵牛末皂荚膏丸、五膈宽中汤、桔梗二陈汤、正气天香汤、藿香定呕汤、半夏厚朴汤、半夏生姜汤、柴陈汤。
清热豁痰类:痰火越鞠丸、清郁二陈汤、化痰清火汤、消食清郁汤、温胆汤、清痰丸、蒿芩清胆汤。
活血化瘀类:《全生指迷方》七气汤、积气丹、抵挡汤、加味四物汤、开郁逐瘀汤、《医林改错》诸逐瘀汤。
郁证性脾胃病的现代医学支持证据
现代医学大量研究显示,精神心理因素与胃肠病尤其是功能性胃肠病发病密切相关。2016年《罗马Ⅳ》(功能性胃肠病诊断标准四)给功能性胃肠病提出了肠-脑互动异常的全新阐述。心理社会因素通过肠-脑双向调节变化可导致胃肠道生理功能紊乱,而脑肠肽(如P物质、血管活性肠肽、胆囊收缩素、生长抑素、神经肽Y、降钙素基因相关肽、5-羟色胺等)是链接调节脑-肠轴的重要物质,其功能失调可产生焦虑、紧张、恐惧、抑郁等情绪及胃肠道症状。稳态传入、情绪唤起和皮质调节大脑网络是功能性胃肠病大脑功能紊乱的可能部位,也是改变(内脏)疼痛感知的心理调节的生物学基础。应激和其他心理社会因素也可以通过中枢调节和情绪唤起环路输出信号影响胃肠道的运动、屏障和免疫功能;胃肠的功能失调也可反过来作为内脏传入信息,通过交感神经或副交感神经传入脑内的自我调节传入系统致使内脏感觉异常而出现胃肠症状。
根据许多临床报道可知,运用抗抑郁、抗焦虑药物或精神心理疗法治疗精神心理因素相关的器质性胃肠病、功能性胃肠病及精神障碍类疾病有效。《罗马Ⅳ》指出功能性胃肠病的心理治疗方法包括认知治疗、行为治疗、暴露治疗、放松训练、催眠、正念冥想、精神动力人际心理治疗。三环类抗抑郁药、选择性5-羟色胺再摄取抑制剂、去甲肾上腺素再摄取抑制剂等抗抑郁药物以及其他中枢药物如丁螺环酮和非典型抗精神病药物等抗抑郁药的增效剂,可作为功能性胃肠病患者一线治疗方案无效且生活质量下降明显的中重度患者的重要治疗选择。抗抑郁药对中枢神经系统和外周胃肠道均有作用,而这种作用不依赖于药物对情绪的影响。抗抑郁药联合小剂量的抗精神病药治疗抑郁症、心境恶劣,能明显改善患者包括胃肠不适在内的躯体化症状。神经性厌食需要运用心理教育、认知行为疗法、家庭治疗、自助技术、自我暴露与反应预防法等心理疗法,也可用选择性5-羟色胺再摄取抑制剂及三环类抗抑郁药、抗精神病药进行治疗。(蒋健 上海中医药大学附属曙光医院)
(注:文中所载药方请在医师指导下使用。)
(责任编辑:刘茜)
(责任编辑:刘茜)



