基层中医药服务能力提升工程“十四五”行动计划
关于印发基层中医药服务能力提升工程“十四五”行动计划的通知
国中医药医政发〔2022〕3号
各省、自治区、直辖市及新疆生产建设兵团卫生健康委、中医药管理局、发展改革委、教育厅(局)、财政厅(局)、人力资源社会保障厅(局)、文化和旅游厅(局)、医疗保障局、药品监督管理局,军队各有关大单位卫生管理部门:
为贯彻落实《中共中央国务院关于促进中医药传承创新发展的意见》《“健康中国2030”规划纲要》《关于加快中医药特色发展的若干政策措施》《中共中央国务院关于实现巩固拓展脱贫攻坚成果同乡村振兴有效衔接的意见》,进一步提升基层中医药服务能力,在总结“十三五”基层中医药服务能力提升工程实施工作基础上,国家中医药局、国家卫生健康委、国家发展改革委、教育部、财政部、人力资源社会保障部、文化和旅游部、国家医保局、国家药监局、中央军委后勤保障部卫生局联合制定了《基层中医药服务能力提升工程“十四五”行动计划》。现印发给你们,请认真贯彻执行。
附件:基层中医药服务能力提升工程行动计划考核评价指标
国家中医药局国家卫生健康委国家发展改革委
教育部财政部人力资源社会保障部
文化和旅游部国家医保局国家药监局
中央军委后勤保障部卫生局
2022年3月8日
基层中医药服务能力提升工程“十四五”行动计划
基层中医药(含少数民族医药,下同)服务是中医药发展的根基,是维护人民群众健康的基础保障。“十三五”时期,在党中央、国务院坚强领导下,各地区、各部门全面贯彻《中华人民共和国中医药法》,全面落实中央关于促进中医药发展的各项政策要求,加大基层中医药工作力度,基层中医药服务能力明显提升,人民群众看中医的公平性、可及性和便利性得到明显改善。截至2020年底,99%的社区卫生服务中心、98%的乡镇卫生院、90.6%的社区卫生服务站、74.5%的村卫生室能够提供中医药服务,85.38%的社区卫生服务中心和80.14%的乡镇卫生院设立中医综合服务区,中医药为缓解群众看病就医问题发挥了重要作用。
为贯彻落实《中共中央 国务院关于促进中医药传承创新发展的意见》《“健康中国2030”规划纲要》《国务院办公厅印发关于加快中医药特色发展若干政策措施的通知》《中共中央 国务院关于实现巩固拓展脱贫攻坚成果同乡村振兴有效衔接的意见》,持续推进基层中医药高质量发展,持续提升基层中医药服务能力,在总结“十三五”基层中医药服务能力提升工程实施情况的基础上,编制本行动计划。
一、总体要求
(一)指导思想
以习近平新时代中国特色社会主义思想为指导,深入贯彻党的十九大和十九届历次全会精神以及习近平总书记关于中医药工作的重要论述,立足新发展阶段,贯彻新发展理念,构建新发展格局,推动基层中医药事业高质量发展。坚持以人民健康为中心,落实新时期卫生健康工作方针,补短板、强弱项、固根基,着力健全基层中医药服务网络,全面提升基层中医药在治未病、医疗、康复、公共卫生、健康教育等领域的服务能力,持续提高基层中医药服务的可及性、便捷性、公平性,为健康中国建设和乡村振兴做出新贡献。
(二)主要目标
到2025年,融预防保健、疾病治疗和康复于一体的基层中医药服务网络更加健全,服务设施设备更加完善,人员配备更加合理,管理更加规范,提供覆盖全民和全生命周期的中医药服务,中医药服务能力有较大提升,较好地满足城乡居民对中医药服务的需求,为实现“一般病在市县解决,日常疾病在基层解决”提供中医药保障。
具体目标是,到2025年,基层中医药实现五个“全覆盖”:
——县办中医医疗机构(医院、门诊部、诊所)基本实现全覆盖,80%以上的县级中医医院达到“二级甲等中医医院”水平;
——社区卫生服务中心和乡镇卫生院中医馆实现全覆盖,鼓励有条件的地方对15%的社区卫生服务中心和乡镇卫生院中医馆完成服务内涵建设;
——基层中医药服务提供基本实现全覆盖,100%社区卫生服务中心、乡镇卫生院能够规范开展10项以上中医药适宜技术,100%社区卫生服务站、80%以上村卫生室能够规范开展6项以上中医药适宜技术;
——基层中医药人才配备基本实现全覆盖,社区卫生服务中心和乡镇卫生院中医类别医师占同类机构医师总数比例超过25%,100%社区卫生服务站、80%以上的村卫生室至少配备1名能够提供中医药服务的医务人员;
——基层中医药健康宣教实现全覆盖,所有县级区域依托县级医院设置中医健康宣教基地,推动中医药健康知识普及。
二、重点任务
(一)完善基层中医药服务网络
1.发挥县级中医医院龙头带动作用。落实《中华人民共和国中医药法》和《中共中央 国务院关于促进中医药传承创新发展的意见》要求,原则上每个县办好一所县级中医类医院,有效承担县域居民常见病、多发病中医诊疗和急危重症抢救与疑难病转诊任务。支持县级中医医院能力建设,提升县级综合医院、专科医院、妇幼保健机构中医药服务设施配置,中医临床科室、中药房、煎药室设置达到医院中药房、医疗机构中药煎药室等国家标准,鼓励县级妇幼保健机构设置中医妇科、中医儿科。
2.改善基层医疗卫生机构中医药服务条件。推进基层医疗卫生机构中医馆建设,提升乡镇卫生院、社区卫生服务中心中医药综合服务区(中医馆)综合服务能力。在社区卫生服务中心和乡镇卫生院全部设置符合标准中医馆的基础上,对部分社区卫生服务中心和乡镇卫生院中医馆开展服务内涵建设,重点加强中医药人员配备、中医药技术服务提供和中医设备配备。改善社区卫生服务站、村卫生室中医药服务条件,在全部社区卫生服务站和80%以上的村卫生室具备提供中医药服务条件的基础上,探索在部分社区卫生服务站和村卫生室设置“中医阁”,打造区域相对独立、中医服务更加丰富的中医药服务场所。
3.鼓励社会力量在基层办中医。鼓励社会力量在县域举办中医类别医疗机构,发展具有中医特色的康复医院、护理院(站),支持社会力量举办以中医特色为主的医养结合机构,鼓励中医医院举办互联网医院,支持名老中医举办诊所,支持企业举办连锁中医医疗机构,保证社会办非营利性中医医疗机构和政府办中医医疗机构在准入、执业等方面享有同等权利。
| 专栏1 基层中医药服务体系建设 |
| 名医堂建设:以中国中医科学院等优势中医机构和团队为依托,创新政策措施,发挥示范带动作用,分层级规划布局建设一批名医堂,推动名医团队入驻,服务广大基层群众。 县级中医医院建设:围绕脱贫地区、易地搬迁安置点、原中央苏区等地区支持县级中医医院加强基本建设,改善业务用房条件,更新换代医疗设备。 社区卫生服务中心、乡镇卫生院中医馆建设:推进社区卫生服务中心、乡镇卫生院中医馆设置全覆盖,鼓励有条件的地方对15%的中医馆完成服务内涵建设。 社区卫生服务站、村卫生室中医阁建设:开展“中医阁”建设,完善中医药场地、中医药诊疗服务设施,10%的社区卫生服务站、村卫生室设置“中医阁”。 |
(二)推进基层中医药人才建设
4.扩大基层中医药人才有效供给。根据需求合理确定本科层次中医专业农村订单定向免费医学生培养规模,持续开展中医类别全科医生规范化培训、助理全科医生培训、转岗培训等,鼓励开展专科层次农村订单定向免费医学生培养,为基层培养一批高素质中医药人才。开展基层西医学习中医人才培养和培训,鼓励西学中人员开展中医药服务。对现有基层中医药人员通过岗位培训、外出进修、跟师学习等方式,提高岗位技能和服务能力。鼓励退休中医医师和中医医术确有专长医师到基层执业服务。
5.畅通基层中医药人才使用途径。完善基层中医药人才配置和岗位标准,优化基层中医药人才招聘、使用机制,在全科医生特设岗位计划中积极招收中医医师,吸引一批中医药人才服务基层。畅通基层中医药人才流动途径,推广“县管乡用”“乡管村用”等人才管理模式,建立完善县域内中医药人才流动机制。实施基层中医临床优秀人才研修项目,为县级及以下医疗机构培养一批能看病、看好病的中医临床优秀人才。到2025年,基本实现城乡每万居民有0.6-0.8名合格的中医类别全科医生,社区卫生服务中心和乡镇卫生院中医类别医师占同类机构医师总数比例超过25%,社区卫生服务站至少配备1名中医类别医师或能够提供中医药服务的临床类别医师,80%以上的村卫生室至少配备1名能够提供中医药服务的医务人员。鼓励中医临床人才到医养结合机构执业。
6.改善基层中医药人员发展环境。在职称晋升、薪酬待遇、进修学习等方面给予优惠政策,提升基层中医药岗位吸引力。落实“两个允许”,建立有利于中医药服务供给提升的绩效分配机制,激发中医药人员提供中医药服务动力。县级及以下医疗机构聘用卫生技术人员应包括一定比例基层中医药人员。
| 专栏2 基层中医药人才建设 |
| 开展基层中医药人才培养培训:招录7500名中医专业农村免费订单定向医学生,对1.25万名左右中医类别全科医生开展规范化培训、转岗培训,培训一批基层中医临床优秀人才、基层中医馆骨干人才。 革命老区中医药人才振兴项目:在原中央苏区等革命老区及乡村振兴重点帮扶县,加大中医专业农村订单定向免费医学生培养力度,建设一批全国基层名老中医药专家传承工作室,培养一批中医馆骨干人才。支持全国名老中医药专家传承工作室通过对口帮扶形式建设传承工作站,培养一批骨干人才。 |
(三)推广基层中医药适宜技术
7.加强中医药适宜技术推广平台建设。完善省级中医医院中医药适宜技术推广中心设置,提升原县级常见病多发病中医药适宜技术推广基地能力,建成县域中医药适宜技术推广中心,省、县两级中心应具备符合规范要求的师资、设施、设备,设置有符合标准的适宜技术示教和实训场地,具备远程培训示教能力。全面完善适宜技术推广工作机制,各中心要落实适宜技术推广责任制,按要求配置适宜技术推广人员,负责县域、乡镇、村级卫生机构适宜技术推广,做到人员相对固定。到2025年,原则上所有县域均应设置符合标准的中医药适宜技术推广中心。
8.加大适宜技术推广力度和考核力度。每个省级中医药适宜技术推广中心推广10类60项以上中医药适宜技术,为每个县培训至少15名县级师资,每人掌握8类以上中医药适宜技术;每个县级中医药适宜技术中心能够按照中医药技术操作规范开展45项以上中医药适宜技术。各县依托县级中心5年内面向基层医疗卫生机构推广10类40项以上中医药适宜技术,每个社区卫生服务中心、乡镇卫生院能够按照中医药技术操作规范开展6类10项以上中医药适宜技术,每个社区卫生服务站、80%以上村卫生室能够按照中医药技术操作规范熟练开展4类6项以上中医药适宜技术。在医养结合机构积极推广中医药适宜技术。各级中医药主管部门应建立中心考核和管理制度,完善中心设置、管理和考核标准;中医药行业学会(协会)应主动参与中医药适宜技术推广,完善相关专业学术组织,提升中医药适宜技术学术水平。
| 专栏3 中医药适宜技术推广 |
| 省域中医药适宜技术发掘与推广:各省中医药主管部门依托省级中医药适宜技术推广中心,深入研究,发掘和推广省域内的中医药适宜技术。 县级中医药适宜技术推广中心建设:每个县建设1个中医药适宜技术推广中心,提升培训、实训、实习能力,指导、规范、优化基层中医药服务提供。 中医药适宜技术师资培训:整理完善常见病多发病中医药适宜技术筛选,推动开展中医药适宜技术师资人员培训。 |
(四)提升基层中医药服务能力
9.加强县级医疗机构中医医疗服务能力建设。开展县级中医医院“两专科一中心”建设,即每个县级中医医院建成2个中医特色优势专科和1个县域中医药适宜技术推广中心。加强县级中医医院临床薄弱专科、医技科室建设,提高医院综合服务能力。加强基层名老中医药专家传承工作室建设,培养基层中医药人才。提升基层中医医疗机构传染病防治能力,县级中医医院设置符合规范的发热门诊,具备规范的预检分诊能力。加强县级中医医院基层指导科建设,负责全县中医药技术指导和业务培训。推进中西医协同诊疗服务,提升综合医院、妇幼保健机构中医药综合服务能力和专科诊疗能力。到2025年,全部县级中医医院达到《县级中医医院医疗服务能力基本标准》。
10.提升基层医疗卫生机构中医药诊疗能力。提升乡镇卫生院、社区卫生服务中心中药饮片、中医非药物疗法诊疗能力,扩大中医药服务规模。推动社区卫生服务站、村卫生室应用中医药适宜技术开展医疗服务。基层医疗卫生机构中医诊疗量在“十四五”期间稳步提升。
11.发展基层中医治未病服务和中医康复服务。加强县级中医医院治未病科规范化建设和科学管理,提高中医治未病服务水平和能力,强化基层医疗卫生机构中医馆中医治未病服务。加强二级以上中医医院老年病科与康复科建设,提高中医康复和老年健康服务能力。到2025年,60%的二级以上县级中医医院设置老年病科,70%的二级以上县级中医医院设置康复科,鼓励在社区卫生服务中心和乡镇卫生院设置中医康复诊室和康复治疗区。
12.完善中医药公共卫生服务能力。优化中医药健康管理服务,加强中医药健康管理服务规范和技术规范培训和指导,围绕儿童、老人、慢病管理等提升中医药健康管理服务能力,提高中医药健康管理率,扩大目标人群覆盖面。加强签约团队中医药人员配置和中医药服务能力建设,制定推广适宜的中医药签约服务包,提高中医药签约服务的数量与质量,提供全生命周期的中医药签约服务。在国家基本公共卫生服务项目中,针对高血压、糖尿病等慢性病强化医防融合,优化中医药健康管理服务内容。到2025年,老年人和儿童中医药健康管理率分别达到75%和85%。
13.切实做好中医药城乡对口帮扶工作。严格落实过渡期“四个不摘”要求,按照乡村振兴政策要求,三级中医医院继续做好对口帮扶工作,继续采取驻点帮扶、人员培训、技术指导、巡回医疗、学科建设、合作管理等方式,加强脱贫地区政府举办的中医医院能力建设,提高受援单位中医药服务能力、综合服务能力及管理水平并达到国家考核标准。
| 专栏4 中医药服务能力提升 |
| 县级中医医院服务能力建设:每个县级中医医院建成2个中医特色优势专科,提升肺病、脑病、心病、骨伤、皮科、肿瘤等专科专病能力。新增建设一批全国基层名老中医药专家传承工作室。 提升基层中医药康复能力:完善县级中医医院康复科设置,加强基层医疗机构中医康复技术培训和推广,提升中医康复技术应用比重。 县级中医医院应急和救治能力建设:加强县级中医医院感染性疾病科等科室特别是发热门诊建设,加强院感防控管理,提高县级中医医院对传染病的筛查、预警和防控能力及对突发公共卫生事件的应急能力。 对口帮扶工作:实施对口帮扶提升项目建设,加强被帮扶单位人才培养、重点专科、远程诊疗、人才培训、管理能力等建设,提升被帮扶单位综合诊疗能力。开展国家中医医疗队巡回医疗,深入巡回地区基层送医下乡。 |
(五)加强基层中医药管理能力
14.加强基层中医药服务管理和质量监管。推进县级中医药行政管理机构规范设置,综合医院、专科医院、妇幼保健机构应当有院领导相对固定分管中医药工作,督促中医药政策措施的落实,并在医疗管理部门中明确责任人员,负责中医药各方面管理。提升社区卫生服务中心、乡镇卫生院中医药管理能力。
加强基层中医药服务质量的评估和监管,完善有关规章制度,重点对基层医疗卫生机构执行中医药行业标准和技术规范、合理用药、落实核心制度等进行监督检查,提高服务质量,保证医疗安全。
15.加快基层中医医疗服务信息化建设。落实《全国基层医疗卫生机构信息化建设标准与规范》和《全国医院信息化建设标准与规范》要求,提升基层医疗卫生机构中医药信息化水平,推进以电子病历和医院管理为重点的信息系统建设,支撑县级中医医院、基层中医馆、村卫生室实现信息共享和远程支持,丰富中医馆健康信息平台服务种类,扩大平台涵盖范围。鼓励三级中医医院牵头组建互联网医共体,为社区卫生服务中心中医馆中医药服务提供信息化支持。2025年,所有中医馆接入中医馆健康信息平台,实现县级中医医院牵头的医共体内信息互通和管理信息共享。
| 专栏5 中医药管理能力建设 |
| 基层中医药信息化建设:升级改造中医馆健康信息平台,扩大中医馆联通范围。以县级中医医院为重点,提升基层中医药机构信息化水平。 |
(六)深化基层中医药健康宣教和文化建设
16.广泛推动中医药健康知识普及。所有县级区域依托县级医院设置中医健康宣教基地,将中医药科普知识和《中国公民中医养生保健素养》作为健康教育重要内容加以推广。充分利用网络化、智能化、数字化等方式,扩大中医药优质科普内容的覆盖面。在社区卫生服务中心、乡镇卫生院、社区居委会、乡村群众活动场所等,建设中医药健康文化知识角。鼓励支持优秀中医药科普图书、展览、新媒体产品等的创作。推动基层医疗机构通过电子屏、海报、宣传栏等经常性展示科普内容,开展健康讲座等科普活动。加强中医药科普专家队伍建设,鼓励中医药医务人员、科研人员面向社会开展科普服务。
| 专栏6 广泛推动中医药健康知识普及 |
| 中医药健康文化知识角建设:推动在社区卫生服务中心、基层中医馆、社区居委会、乡村群众活动场所等,建设一批中医药健康文化知识角,帮助群众更加经常接触到规范的中医药养生保健知识。 制作中医药科普产品:制作推出一批易于传播推广的中医药科普微视频等新媒体产品,支持优秀中医药科普图书等的创作,编写若干种针对不同受众的中医药读物。 建设中医药科普专家队伍:持续开展中医药文化科普巡讲专家遴选,培训一批中医药科普人才,组织开展线上线下等多种形式的中医药科普巡讲、健康讲座。 |
(七)稳步推进基层中医药改革
17.做好中医医院牵头的县域紧密型医共体建设。落实国家医改政策要求,在全国基层中医药工作示范市(县)地区,政府举办的县级中医医院全部牵头组建紧密型医共体,在开展县域医共体建设的其他地区,鼓励政府举办的县级中医医院牵头组建紧密型医共体,中医医院牵头的医共体覆盖人口原则上不低于县域人口的30%。建立医共体内中医药服务标准、服务质量评价和督查标准,推进不同医共体内中医药服务提供的质量和比重持续提升。探索符合县域特点、有利于中医药优势发挥的总额付费和补偿机制,引导医共体向以健康为中心的服务方式转变。
18.开展全国基层中医药工作示范市(县)建设。制定全国基层中医药工作示范市(县)管理办法和建设标准,完善创建程序,在有序衔接全国基层中医药工作先进单位评审工作的基础上,创建一批全国基层中医药工作示范市(县)。充分发挥典型示范和带动作用,推动基层中医药工作实现新发展。
19.加大医保对基层中医药服务的政策支持。建立健全中医药质量和治疗优势的评价体系,发布权威评价结果,为落实相关支持政策提供技术依据。建立符合基层中医药诊疗特点的医保支付模式。各省(区、市)均遴选发布中医优势病种,开展支付方式改革。鼓励实行中西医同病同效同价。通过对部分慢性病病种等实行按人头付费、完善相关技术规范等方式,鼓励引导基层医疗卫生机构提供适宜的中医药服务。积极将适宜的中医医疗服务项目和中药按规定纳入医保范围。
三、保障措施
(一)加强组织领导
提升工程行动计划是贯彻落实《中共中央 国务院关于促进中医药传承创新发展的意见》重要举措,涉及面广、政策性强,地方各级中医药工作领导小组要加强组织领导,统筹协调卫生健康、中医药管理、发展改革、教育、财政、人力资源社会保障、文化和旅游、医疗保障、药品监督管理和军队卫生部门,将其作为重要任务纳入本部门工作总体安排,要定期听取提升工程行动计划推进落实情况,加强对实施工作的宏观指导和督促检查,研究协调解决实施过程中的困难和问题。地方各级卫生健康行政部门根据提升工程行动计划考核评价指标协同同级中医药主管部门加强对辖区内基层医疗卫生机构的考核。
(二)明确责任分工
在各级中医药工作领导小组领导下,各地区各有关部门要切实履行职责,分工协作、密切配合,合力推进提升工程行动计划实施。
——中医药主管部门要把提升工程行动计划作为一把手工程抓细抓实抓好,指定专门的处室和人员负责工作任务的落实和组织协调工作,对各项工作目标和任务进行细化分解,明确任务分工和责任人。加强对实施工作的指导、协调和监督。
——卫生健康行政部门将提升工程行动计划纳入卫生健康各项管理评价指标,统筹规划、医改、基层卫生、医政、妇幼健康、应急、宣传等领域,抓好中医药建设任务的落实。
——发展改革部门负责将提升工程行动计划纳入所在地经济社会发展规划,加大对中医医院基础设施建设项目的支持,将中医医院基础建设、环境改造、重大业务建设纳入项目支持范围给与重点支持。
——教育部门负责支持符合条件的普通高校、职业院校设置中医药专业,加强中医药人才培养。
——财政部门要按规定落实政府投入政策,围绕提升工程行动计划明确的重点任务和国家实施的建设项目,合理安排资金投入,确保各项工作任务顺利完成。
——人力资源社会保障部门负责落实职称评聘、人才招聘、薪酬待遇的政策。
——文化和旅游部门要鼓励支持中医药文化作品和产品制作、中医药文化基地建设、传统医药类非物质文化遗产保护、中医药健康旅游发展,提升中医药传统文化自信和影响力。
——医疗保障部门要将符合条件的中药(含中药饮片、中成药、中药制剂)和中医诊疗项目按规定纳入基本医疗保险基金支付范围,制定和推广适合中医特点的支付政策,开展中医优势病种按病种付费等。
——药品监管部门会同中医药主管部门负责加强医疗机构中药制剂监督管理、优化完善医疗机构中药制剂调剂使用的政策措施,保证中药质量,确保用药安全。
提升工程行动计划纳入地方各级中医药工作领导小组绩效考核目标,实行领导小组组长负责制,对各地提升工程行动计划落实负总责,各部门负责人对部门责任分工分别负责。军队系统实施提升工程“十四五”行动计划相关任务由中央军委后勤保障部卫生局组织实施。
(三)强化考核督查
各地要将提升工程行动计划纳入本地区“十四五”发展规划和年度医改重点任务,将其重点指标纳入地方各级卫生健康行政部门的年度责任目标考核。
各省(区、市)要围绕提升工程行动计划确定的主要目标和重点任务以及考核评价指标进行“对账盘点”,加强督促检查,5年内省级督查覆盖辖区内所有的市(地)和60%的县(市、区),市级督查覆盖辖区内所有的县(市、区)和60%的基层医疗卫生机构。国家中医药管理局、国家卫生健康委将协同各部门适时对各省(区、市)提升工程行动计划实施情况进行督查。军队系统督查工作由中央军委后勤保障部卫生局组织实施。
(四)强化宣传引导
加强提升工程行动计划的正面宣传和典型宣传,增强社会对中医药工作的普遍认知,大力宣传中医药有关法律、法规、政策和改革发展成效,动员各部门、社会各界、广大群众参与和支持,营造有利于中医药事业振兴发展的良好舆论氛围和社会环境。
附件
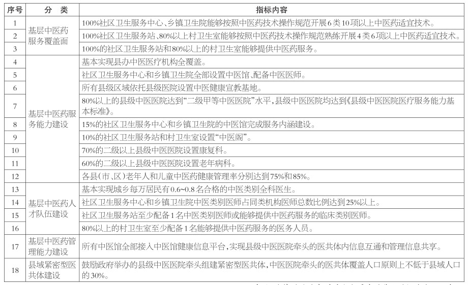
基层中医药服务能力提升工程行动计划考核评价指标

基层中医药服务能力提升工程行动计划考核评价指标。备注:除特别说明外,完成指标要求的截止时间均为2025年。
(责任编辑:王迪)



