中医药对五行知识优秀基因的传承
•中医药学的各个层级和角落,无不存在着五行知识的身影。《黄帝内经》在构建中医药知识体系时应用了先秦五行知识,既传承了先秦诸子所言五行的基本内涵和思维模式,也赋予五行以丰富而全面的生命科学内容。此正与现代生物学中的基因之自身复制(保持生物原有的基本特征),和能够发生“突变”(非病理性的突变和病理性的突变)这两个基本特性相应合。
中华民族传统文化是《黄帝内经》(以下简称《内经》)缔造中医药知识体系深深根植的沃土,因而中医药知识体系必然是中华民族传统文化的重要组成部分,并且与之相伴前行。《内经》在构建中医药知识体系时应用了先秦五行知识,既传承了先秦诸子所言五行的基本内涵和思维模式,也赋予五行以丰富而全面的生命科学内容。此正与现代生物学中的基因之自身复制(保持生物原有的基本特征)和能够发生“突变”(非病理性的突变和病理性的突变)这两个基本特性相应合。《内经》中医药理论传承着中华民族传统文化五行知识的优秀基因之思维原点主要体现在以下九个方面。
1.人类生命体发生、存在的基础与五行理论的关系
先秦传统文化中的五行知识,源于十月太阳历法一年分五季。这在华夏第一名相管仲的《管子·五行》中就有十分明确的表达。管仲认为,“地者,万物之本原,诸生之根菀也”(《管子·水地》),指出土地是天地万物发生、存在的必需条件,万物之中具有灵性的人类也必然如此。基于这一认知,《内经》在缔造中医药知识体系时,秉承了“土生万物”的优秀基因,并且加以弘扬和发展,如《素问·太阴阳明论》中“脾藏者,常著胃土之精也。土者,生万物而法天地,故上下至头足,不得主时也”之论,和《素问·玉机真脏论》中“脾脉者,土也……人以水谷为本,故人绝水谷则死,脉无胃气亦死”之论。这是对管仲论“土”学术观念的继承和延伸,自此中医药理论就有了“重土”“重脾胃”的学术立场,并将其应用于诊法中望面色、察舌验脉、问饮食口味等以考察胃气的有无和多少,作为辨识患者病症之轻重、缓急、吉凶的依据,都属于中医药理论传承传统文化基因中五行之“土”的相关信息。管仲研究还认为,“水者……万物之本原也,诸生之宗室也”,指出水也是天地万物发生、存在的核心元素。“水”在人类生命体则称之为“精”,是人类身形、脏腑发育的基本物质,包括“目视、耳听、心虑”在内所有脏腑器官的功能活动,都是五行属“水”的人体之精作用的结果,故《管子·水地》中有“人,水也。男女精气合,而水流形”之论。《内经》基于这一观念,才有了五行属“水”之肾脏,具有主藏五脏六腑之精和生殖之精理论,也才有了“人始生,先成精,精成而脑髓生,骨为干,脉为营,筋为刚,肉为墙,皮肤坚而毛发长”(《灵枢·经脉》)关于“精”为人类胚胎发育原始物质的科学结论。此处仅从管仲论“土”、论“水”对《内经》构建脾胃、构建肾和肾藏精相关理论的角度,就能体现《内经》中医药理论对先秦五行文化基因的彰显和传承。
2.藏象理论建构中的五行知识
大约在战国中期邹衍时代,五行知识成为中国古代研究天地万物乃至医学的世界观和方法论,此后吕不韦的《吕氏春秋·十二纪》、刘安的《淮南子·时则训》等都有五行知识的论述和应用,但真正对此有较完整、较系统论述的莫过于董仲舒的《春秋繁露》,其82篇文献中就有9篇专论五行,此时的五行知识虽然还带有神秘色彩,但却为此后成书的《内经》全面运用五行知识提供了重要的思维方法基础,并赋予其丰富的生命科学知识内涵,五行知识自此成为中医药学构建人与天地万物广泛联系、人体各个组织结构之间密切相关的整体思维视角。
事物五行属性归类
事物的五行属性归类,是秦汉时期人们应用五行知识整体把握蕴含人类在内的天地万物相互联系的重要方法之一。其主要依据是事物的五行特性,具体操作:一是采用先秦时期“名辩家”创立的“取象类比”思维;二是采用间接推演络绎思维,于是就将天地间能够感知到的事物,依据五行属性予以归类,便有了“东-风-木-酸-肝-筋-目角-呼-怒;南-热-火-苦-心-脉-舌-徵-笑-喜;中央湿-土-甘-脾-肉-口-宫-歌-思;西-燥-金-辛-肺-皮-鼻-商-哭-悲;北-寒-水-咸-肾-骨-耳-羽-呻-恐”(《素问·阴阳应象大论》《素问·五运行大论》等)的内容,这是五行知识在中医药理论中应用的体现。
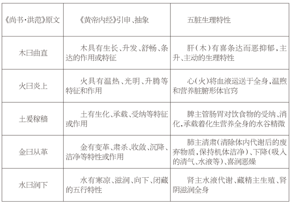
五脏的生理特性
基于《尚书·洪范》对五行特性的论述——“水曰润下,火曰炎上,木曰曲直,金曰从革,土爰稼穑”,《内经》将其加以引申和抽象,并以此为据构建了五脏特性的内容。其思维过程示意参考《五脏生理特性及其发生表》。特性,是指事物特有的性质和品性,可以用来描述概念,表达事物的本质内涵。五脏的特性,就是对五脏所特有的生理机能本质内涵的揭示和表达。可见,中医藏象理论中五脏生理机能及其生理特性的建构,是《内经》源于先秦五行特性的研究结论,并对其予以传承和弘扬。

五脏生理特性及其发生表
五脏与体、窍、志、液联系中的五行知识
中医藏象理论中,基于事物五行归类方法,构建了五脏分别主宰人的五体(筋、脉、肉、皮、骨)、五华(爪、面、唇、毛、发)、五官(目、舌、口、鼻、耳)、五液(泪、汗、涎、涕、唾)、五志(怒、喜、思、悲、恐)等内容,这也是五脏生理机能的延伸和体现,是《内经》基于事物的五行属性归类思维模式之下建构的藏象内容。
五脏间相互关系中的五行知识
人体复杂的生命活动,是脏腑之间纵横交错、相辅相成密切配合的结果。《内经》在《春秋繁露》对五行知识研究的基础上,对其内涵予以丰富和发展,以自然气候为例,《素问·五运行大论》用“气有余,则制己所胜而侮所不胜;其不及,则己所不胜侮而乘之,己所胜轻而侮之”表达其间的复杂关系,自此创建了五行之间的生克制化关系。《素问·玉机真脏论》指出,任何一行与另外两行之间,都存在“所胜”(“我克”)和“所不胜”(克我)的关系;还存在着“所生”(即“我生”、子)和“生所”(即“生我”、母)的关系,《难经·五十七难》概之为“母子”关系。以肝为例,水生木,故水(肾)为木(肝)之母,即“生我”;木生火,故火(心)为木(肝)之子,即“我生”;金克木,故金(肺)为木(肝)之“所不胜”(即“克我”);木克土,故土(脾)为木(肝)之“所胜”(即“我克”)。其他四脏仿此。自此,以五行知识为基本思维模式构建的中医药藏象理论基本定型,深刻地影响着中医药理论的发展运行轨迹,迄今仍有效地指导着中医临床治疗。
3.体质理论中的五行知识
体质是指人类个体在生命过程中,由遗传性和获得性因素所决定的表现在形态结构、生理功能和心理活动方面综合的相对稳定的特性。在生理方面,体质是通过人体的整体机能活动、机体各类物质代谢状态、机体对外界各种刺激反应状态的个体性差异;在病理方面,人类的体质则表现为对某些病因和疾病的易感性或易罹性,以及产生病变的类型、疾病传变转归、病邪“从化”中的某种倾向性。
中医学的体质理论奠基于《内经》,认为人的个体形态结构、脏腑和精气血津液机能活动和心理特征,是构成人类个体体质的基本要素,所以《内经》认为,要对人类个体的体质进行评价,就必须从相关个体的形态结构(包括体态、体格、体型和内部结构及功能的完整协调性)、生命活动的功能水平(包括新陈代谢水平和器官、系统的功能状态)、身体素质(包括速度、力量、耐力、灵敏性、协调性,以及走、跳、跑、投等活动能力)、心理发育水平(智力、情感、行为、个性、性格、意志)和各种适应能力(自然环境、心理环境、对疾病的抵抗、修复能力)这五个方面入手。《内经》还开创了人类体质的阴阳模糊量化分类(即阴阳太少体质分类,见于《灵枢·阴阳二十五人》)、五行属性分类(《灵枢·阴阳二十五人》)、人体形态和机能特征分类(《灵枢·通天》)以及心理特征分类法(包括刚柔分类、勇怯分类、形志苦乐分类,见于《素问·血气形志》)。《灵枢》的《寿夭刚柔》《逆顺肥瘦》《卫气失常》《五变》等篇章,就蕴含着五行知识。
4.发病和病机理论中的五行知识
致病因素中的五行知识
《内经》将致病因素称之为邪、邪气,有外感之邪,属于非时之气,又称之为“虚邪”或“贼风”。由于邪气发生的季节不同,又将非时的致病邪气分为风邪、寒邪、热邪、暑邪、湿邪、燥邪六种,由于此六类致病邪气多为气候淫胜而成为伤人致病的邪气,故又称其为“六淫”。《内经》也将其纳入五行架构之中,即风邪属木,热邪、暑邪属火,湿邪属土,燥邪属金,寒邪属水(《素问·至真要大论》)。而非时之气中还有一类具有强烈传染性的外感之邪,《内经》将其命名为“疫气”(《素问·刺法论》)或“厉(同‘疠’)”气(《素问·六元正纪大论》)。由于“疫气”发生的年份不同、流行病谱不同、伤害的脏腑有别,因而临床治病特点各异,故又有木疫、火疫、土疫、金疫、水疫之分(《素问·刺法论》)。这就是病因学中五行知识的应用。
五脏病理变化中的五行知识
《内经》认为,疾病是动态变化的,某一脏腑罹病之后,会受某种因素的影响而发生诸如“五脏受气于其所生,传之于其所胜,气舍于其所生,死于其所不胜。病之且死,必先传行至其所不胜,病乃死”(《素问·玉机真脏论》)的病理传变。原文以五行生克制化关系,构建了脏病之间多以子病及母→传之所胜(相乘)→(再)子病及母→(再)传之于所不胜(相侮)的规律传变,如心病→肝为子病及母;肝病→脾为传之所胜(相乘);肝病→肾为子病及母;肝病→肺为传之于所不胜(相侮)。其他脏以此类推。显然,五脏疾病的传变规律是依据五行学说推理的。一是发病于子脏,即“受气于其所生”,任何一脏的疾病都发生于子脏:肝受气于心;心受气于脾;脾受气于肺;肺受气于肾;肾受气于肝。故曰:“五脏受气于其所生。”二是以次相传,其中又包括顺传所胜和逆传所不胜。顺传所胜,即传其所胜,如:肝传脾,脾传肾,肾传心,心传肺,肺传肝。逆传所不胜,即传其所不胜之时而病情加重或死亡,如:心病死于水时之亥子,脾病死于木时之寅卯,肺病死于火时之巳午,肝病死于金时之申酉,肾病死于土时之辰戌丑未(《素问·玉机真脏论》)。疾病是千变万化的,疾病的传变也不可能一成不变,也有不以次相传的,如“其卒发者,不必治于传”和“忧恐悲喜怒,令不得以其次”,指出了疾病传变的特殊性。所以既要知其常,又要察其变,只有知常达变,才能把握疾病发展变化的机转、趋向及预后。《素问·玉机真脏论》指出,五脏病情发生传变的基础是五脏之间有经脉联通,五脏之间又有相生、相克关系,所以病情发生传变有一定的规律和次第。但都以传之于“所胜”之脏为常见。若不能及时治疗,就会使病情在或长或短的时间内加重,乃至死亡。这一认识为后世有关疾病传变的理论奠定了基础,如张仲景提出的“见肝之病,知肝传脾,当先实脾”(《金匮要略·脏腑经络先后病脉证第一》)的治未病的观点,即是受《内经》疾病传变学术观点的影响。
五脏病机中的五行知识
从上述五脏病传规律所见,以五行观念看待五脏病机,就会发生五行相生关系失常之病机,可有“五脏受气于其所生”之子病传母(如肝病传心,肾病传肺),以及“气舍于其所生”之母病传子(如肾病传肝,脾病传肺);也会发生五行相克关系失常之病机,可有“传之于其所胜”,即相乘(如肝病传脾、胃,肺病传肝),以及“死于其所不胜”之相侮(又称反侮、反向相克,如脾胃病传之于肝胆,心病传之于肺等)。由此可见,在中医五脏病理知识中处处蕴含着五行的相关内容。
5.诊法理论中的五行知识
诊法是中医收集病情资料、诊察疾病的基本方法,有望诊、问诊、闻诊和切诊,通常称为“四诊”。《内经》在构建诊法理论时,就将相关内容纳入事物五行属性归类的架构之中,如察病色中五色主病之青色(属木,主惊风、寒证、痛证、瘀血,为气血不通,经脉瘀阻所致)、赤色(属火,主热证,为血液充盈于脉络所致)、黄色(属土,主虚证、湿证,为脾虚气血化源不足,或脾虚湿蕴所致)、白色(属金,主虚证、寒证、失血证,为气血不荣,脉络空虚所致)、黑色(属水,主肾虚、寒证、瘀血和水饮,为阳虚寒盛、气血凝滞或水饮停留所致),从而使得诊法理论也有五行知识的身影。《内经》中还有五色善恶顺逆的内容,《素问·脉要精微论》记载:“夫精明五色者,气之华也,赤欲如白(白色绢绸)裹朱(朱砂),不欲如赭;白欲如鹅羽,不欲如盐;青欲如苍璧之泽,不欲如蓝(靛蓝);黄欲如罗裹雄黄,不欲如黄土;黑欲如重漆色,不欲如地苍(黑色尘土)。五色精微象见矣,其寿不久也。”此处为面部望诊的内容,五“欲”、五“不欲”说明了色诊的顺逆,可以判断疾病的预后吉凶。五欲之色即赤欲如白裹朱,白欲如鹅羽,青欲如苍璧之泽,黄欲如罗裹雄黄,黑欲如重漆,提示凡色明润不露是气血虽病而不太虚,故预后良好,为顺。五不欲之色为赭、盐、蓝、黄土、地苍,说明凡色枯暗外露者,是气血已虚而邪气方盛,预后多不良,为逆。文中对望神,除了上述五色之明润、枯暗外,重点指出了意识清晰与否是望神的关键。将诊察疾病所收集的临床资料,如望色(面色、肤色、排出物的颜色),问口味之酸(含涩味,属木)、苦(属火)、甘(含淡味,属土)、辛(含辣味,属金)、咸(属水),切脉中的弦脉(属木)、洪脉(也称钩脉,属火)、缓脉(属土)、浮脉(也称毛脉,属金)、沉脉(也称石脉,属水)等,也纳入五行属性归类的架构之中,便于对相关疾病进行脏腑定位及病势乃至预后转归的预测。临证可以根据五行归类的理论,对患者所表现的五色、五脉、口腔感觉的五味等,进行五脏定位诊断。如面见青色、喜食酸味或口泛酸水、脉见弦象,就可诊为肝病;若口苦、心烦、面赤、脉洪数,即为心火亢盛等。临证常根据五行生克理论,从脉象与面色的五行属性,判断疾病的传变趋势。如脾虚患者,面见青色,又见弦脉,是为肝木乘脾土(土虚木乘);肺阴不足之证,面见赤色,脉见洪象,是心病传肺(火乘金)等。临床实践中还可以运用五行生克、乘侮理论,从患者的病色、病脉之间的生克关系推测疾病的预后。如肝病面青,见弦脉,为色脉相符;若见浮脉,则为“相胜之脉”,即为克色之脉(金克木),为逆,提示病重;若见沉脉,则属“相生之脉”,即为生色之脉(水生木),为顺,提示病轻等。
6.辨证中的五行知识
由于《内经》将事物五行属性归类方法引入中医药知识体系构建时,就对人体脏腑赋予五行属性规定,所以五脏兼证的辨证内容是五行知识体现较为集中的知识板块。其中,心脾两虚证、心肝血虚证、肺脾气虚证、肺肾阴虚证、肝肾阴虚证五者,无论其病机是“母病及子”,还是“子病及母”,最终的结果是相生的母子两脏关系失调之证;心肺气虚证、心肾不交证、心肾阳虚证、脾肾阳虚证、肝脾不调证、肝胃不和证、肝火犯肺证、寒犯肝胃证,无论其病机是相乘(相克太过),或者是相侮(反向相克),最终的结果是相克关系的两脏关系失调之证。这就是辨证理论中的五行知识。
7.治疗学中的五行知识
基于人体脏腑的五行属性归类理念,脏腑间必然存在着生理状态下的生克制化关系,一旦该关系失调,一定会有相生和(或)相克关系失调的病证发生。因此,临证调治脏腑关系失调所致的病证时,无论是针刺取穴或组方用药,都要应用调理相生关系失调之脏腑相兼证候的治疗方法:凡实证者,则要用“实则泄其子”的方法治疗,如心肝火热证,应以清热泻火治之;凡虚证者,则要应用“虚则补其母”之法治之,如肝肾阴虚证,当以滋肾养阴或滋养肝肾之法治之,又如肺脾气虚证,当以补益脾胃或补脾益肺之法治之,再如肺肾阴虚证,当以金水相生或滋肺养肾之法治之。对于相克关系失调之脏腑相兼证候的治疗方法,则要依据造成“相乘”或“相侮”之缘由(相克关系中的一方太过,或者有一方不及),分别采用“损其有余”(又称“抑强”)和“补其不足”(又称“扶弱”)之法处理。如肝气(木)太旺乘脾胃(土)之肝脾不调证或肝胃不和证,治疗就当用疏肝之法,以泻肝木之强,同时用健脾益胃之法,扶助脾胃之弱,方可使肝脾、肝胃复归到正常的木土相克关系。再如佐金平木法,即清肝火以除肺热的方法,适用于肝旺生热、热灼肺金的肝火犯肺证;泻南补北法,即清心火、滋肾阴的方法,适用于心火旺、肾阴虚证等。
可见,在脏腑兼证的临床治疗中,常会有五行知识的应用。
8.腧穴及刺治方法中的五行知识
五输穴是人体的一组特定腧穴,五脏阴经五输穴是井(木)、荥(火)、输(土)、经(金)、合(水)穴,均自四肢末端至膝肘关节以木-火-土-金-水相生之序分布;六腑阳经五输穴是井(金)、荥(水)、输(木)、经穴和原穴(火)、合(土),均自四肢末端至膝肘关节以金-水-木-火-土相生之序分布。五脏阴经和六腑阳经虽都有这一组特定腧穴,虽都是以自然界水流状态命名(即《灵枢·九针十二原》所曰“所出为井,所溜为荥,所注为输,所行为经,所入为合”),虽都是以五行相生为序确立其属性,但是阴阳经脉同名五输穴的属性却有差异,即“阴井木,阳金井”(《难经·四十六难》),源自《灵枢·本输》之“肺出于少商……为井木;胆出于窍阴……为井金”。这也是《难经·六十九难》中“虚则补其母,实则泻其子”之针刺治法形成之起始,也是当今临床各科应用“补母、泻子”之法(包括针刺、艾灸、药物)调治五脏虚实病证的理论源头。
9.五运六气理论中的五行知识
《素问·天元纪大论》曰:“夫五运阴阳者,天地之道也,万物之纲纪,变化之父母,生杀之本始,神明之府也,可不通乎!”十分明确地展示出五行理论在运气理论中的重要意义。其中的五运知识板块,是研究每年用五行属性标记五季风、寒、湿、燥、热气候的运行不息变化,探求时令、物化变化,及其与人类发病证候、治疗用药的关系,服务于人类健康的相关知识。五运中又有岁运(也称中运,通主一年365又1/4日)、主运(依次固定的主持每年初、二、三、四、终五步气运变化)、客运(也主持一年五步的气运变化,但各步气运的五行属性却随着年份变化而有迁移)之别。六气知识板块,是指研究每年用三阴三阳属性标记的风、热(暑)、火、湿、燥、寒六气的运行不息变化,探求时令、物化变化,及其与人类疾病流行谱的关系、治疗用药规律,服务于人类健康的相关知识。六气有主气和客气之分,主气六步(厥阴风木、少阴君火热、少阳相火暑、太阴湿土、阳明燥金、太阳寒水六者分别固定地主持每年的初、二、三、四、五、终六步);客气所主时段与主气同步,其中的司天之气(客气的三之气)、在泉之气(客气的终之气)分别主持上、下半年的气候,故又称为岁气,初、二之气及四、五之气分别称为司天之气和在泉之气的左间气和右间气。六气中还有“客主加临”,就是将随着年份迁移而有变化的客气六步,分别叠加于与之同步的六步主气之上,再对各步叠加的客气、主气的五行属性予以比较分析,从而根据相应年份不同时段客主加临的气候变化状态,推测可能发生的疾病流行谱,从而制定可能的临床干预方案。可见,五行知识是运气理论的基本思维要素并予以全面传承。
总之,发端于先秦时期的五行知识,是《内经》构建生命科学知识体系的重要思维方法。《内经》既秉承了先秦五行知识的基本思维架构,又创新性地赋予富有生命活力的医学知识内涵,检索中医药学的各个层级和角落,无不存在着五行知识的身影,这就是本文立题的依据。(张登本 佟雅婧 陕西中医药大学)
(注:文中所载药方和治疗方法请在医师指导下使用。)
(责任编辑:刘茜)



