复方丹参滴丸治疗冠心病作用机制系统性阐释
冠心病作为一种严重威胁生命的疾病,在临床上可应用β受体阻滞剂、硝酸酯类药物和钙通道阻滞剂等药物进行治疗,但效果仍然有限。尽管《中成药治疗优势病种临床应用指南》中指出,中成药在冠心病治疗中有独特的优势,但碍于研究基础薄弱,现代药理学机制不明确,其临床价值亟待充分发挥。例如《中成药治疗冠心病临床应用指南》中指出,广泛应用于心绞痛、心肌缺血防治的复方丹参滴丸,在临床应用中仍多是“知其然”,不“知其所以然”。
近日,Acta Pharmaceutica Sinica B(IF:14.903)杂志发表题为“Compound Danshen Dripping Pill inhibits hypercholesterolemia/ atherosclerosis-induced heart failure in ApoE and LDLR dual deficient mice via multiple mechanisms”研究,针对复方丹参滴丸治疗冠心病全病程的调控作用,对其作用机制进行了系统性阐释。
研究简介
研究基于前期网络药理学研究,通过将FDA批准的45种治疗冠心病的相关药物与复方丹参滴丸的主要药效成分进行了对比,结果显示中西药物之间化学结构和作用靶点聚类差异显著。同时基于转录组学数据联合深度学习算法的分析结果提示,复方丹参滴丸联合他汀类药物治疗冠心病的疗效优于单独使用他汀类药物。

研究摘要

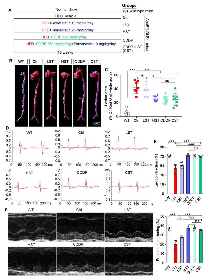
复方丹参滴丸对HFD诱导ApoE-/-LDLR-/-模型小鼠心肌损伤的保护作用
随后,研究采用与临床上长期高胆固醇血症/动脉粥样硬化诱发的冠心病患者非常相似的双基因敲除小鼠模型,即基于载脂蛋白E(ApoE)和低密度脂蛋白受体(LDLR)双基因敲除(ApoE-/-LDLR-/-)联合高脂饮食小鼠构建的冠心病新模型,设置空白对照组,辛伐他汀10 mg/kg·bw和25 mg/kg·bw单用组,复方丹参滴丸660 mg/kg·bw单用组和660 mg/kg·bw复方丹参滴丸+辛伐他汀10 mg/kg·bw联用组,干预16周。结合化学信息学、分子生物学、多组学数据挖掘和人工智能算法,全面研究了复方丹参滴丸或其联合低剂量他汀对冠心病的治疗作用及机制。
研究结果显示,复方丹参滴丸在冠心病早期能显著抑制动脉粥样硬化斑块的形成、减少多种内皮损伤相关的炎症因子分泌。此外,能显著改善心脏功能、减少心肌纤维化的发生。在分子机制方面,复方丹参滴丸或其联合低剂量他汀能够显著上调Wnt通路抑制因子的表达从而抑制Wnt通路;并通过抑制去甲基化酶KDM4A的表达和活性来调控下游多靶点的转录,从而发挥抗炎和抗氧化应激作用。此外,复方丹参滴丸还减轻了他汀诱导的骨骼肌肌溶解的副作用。
研究结果表明,复方丹参滴丸可通过减少斑块形成、抗炎、抗纤维化等多个方面有效治疗冠心病,与他汀类药物联合使用可进一步提高疗效且能减轻他汀类药物的副作用。该研究系统性阐明了复方丹参滴丸的作用机制,在探索药物药理机制的同时,也有利于促进药物临床使用的准确性、合理性和安全性,使更多患者获益。
结语
对于冠心病的治疗,中医认为“痛则不通,通则不痛”,需要活血、化瘀、理气等整体性调理,西医治疗方法则侧重通过扩张血管、增加血流量、降低血液黏稠度等,改善组织供血、供氧,以缓解疼痛症状。冠心病药物治疗秉承古为今用、洋为中用、中西结合的原则,具有一定优势,进一步优化治疗方案。
(责任编辑:高继明)



