藏在“心跳”里的健康隐患!关于冠心病,你该知道这些
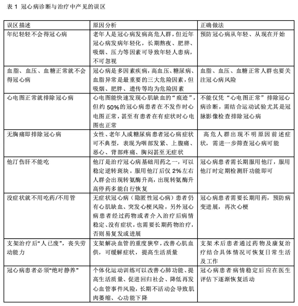
心脏,如同人体的“永动机”,每天泵血7-8吨,而给这个“发动机”供血的“燃料管道”——冠状动脉,一旦出了问题,就可能引发威胁生命的冠心病。作为心内科医生,我接触过太多因忽视早期信号而延误治疗的病例,也见过不少通过科学管理实现病情稳定的患者。今天,我们就用通俗的语言聊聊冠心病的诊疗与预防,帮你读懂心脏的“求救信号”,避免冠心病诊断与治疗中的常见误区(见表1)。

什么是冠心病?从“水管生锈”说起
冠状动脉就像给心脏供血的“塑料水管”,健康时内壁光滑、管腔通畅,能高效输送氧气和营养;但如果长期被“垃圾”(胆固醇、脂质等)堆积,内壁就会形成“斑块”(类似水管生锈、结垢),这就是“动脉粥样硬化”。
当粥样斑块越来越大,管腔变窄超过50%,心脏供血就会不足,尤其在运动、情绪激动等“耗氧增加”时,心肌因缺氧会发出“抗议”——这就是冠心病。更危险的是,斑块若突然破裂,会引发血栓,瞬间堵死血管,导致心肌梗死(心梗),这也是冠心病最致命的急性发作。
冠心病已成为“人类健康头号杀手”,冠心病也并非老年人专属。近年来,30-40岁的年轻患者越来越多,熬夜、高油饮食、久坐、吸烟等不良习惯,正在加速“水管生锈”的过程。
身体发出的“预警信号”,别当成“小毛病”
冠心病的症状因人而异,典型表现是心绞痛,但有些人会表现为腹痛、肩痛、牙痛,从而被误认为“胃病”“肩周炎”“牙病”,耽误救治。记住这些关键信号:
典型心绞痛症状
胸骨后或左胸部疼痛,可表现为压迫感、紧缩感、闷胀感,就像“胸口压大石”,可放射至左肩、左臂内侧、咽喉部,通常在劳累、情绪激动、饱餐时出现,持续3-5分钟,经休息或含化“硝酸甘油”缓解。
不典型症状
女性、老年人或糖尿病患者更易出现,可仅表现为“呼吸困难”“嗓子发紧”“上腹部隐痛”“莫名乏力”“不明原因出汗”,甚至没有疼痛(“无症状心肌缺血”),这类情况更易被忽视。
急性心梗信号
若胸痛剧烈持续20分钟以上不缓解,伴随濒死感、大汗、呼吸困难、恶心呕吐、低血压,甚至晕厥,极可能是心梗,此时每分每秒都关乎生死,“时间就是生命”,必须立即拨打120。
确诊冠心病,这些检查帮你“看清管道”
怀疑冠心病时,医生会通过一系列检查“评估水管堵塞程度”,常见的有:
心电图
最基础的检查,能快速发现心肌缺血的“痕迹”,尤其在胸痛发作时意义更大。但约50%的冠心病患者在不发作时心电图正常,不能仅凭“心电图正常”排除冠心病诊断。
心脏彩超
可以了解心脏结构与功能,但无法直接看到冠状动脉的狭窄。
血液检查
肌钙蛋白I/T可帮助早期诊断心梗,血脂、血糖、肝肾功能等化验可评估危险因素和患者整体状况。
冠脉CTA
快速、无创,像给血管“拍CT”,能清晰显示冠状动脉的走形和斑块情况,适合初步筛查(如怀疑冠心病但症状不典型者)。
冠脉造影
诊断冠心病的“金标准”,属于有创检查,需由医生评估检查的必要性。适应症为临床高度怀疑、无创检查阳性/不确定者,同时为制定最佳治疗方案(药物、介入、搭桥)提供直接依据。
冠心病的治疗:从“疏通管道”到“稳定斑块”
冠心病的治疗目标是“改善供血、预防心梗、提高生活质量”,并应由心内科、心外科等多学科团队结合患者具体情况、意愿共同决策。
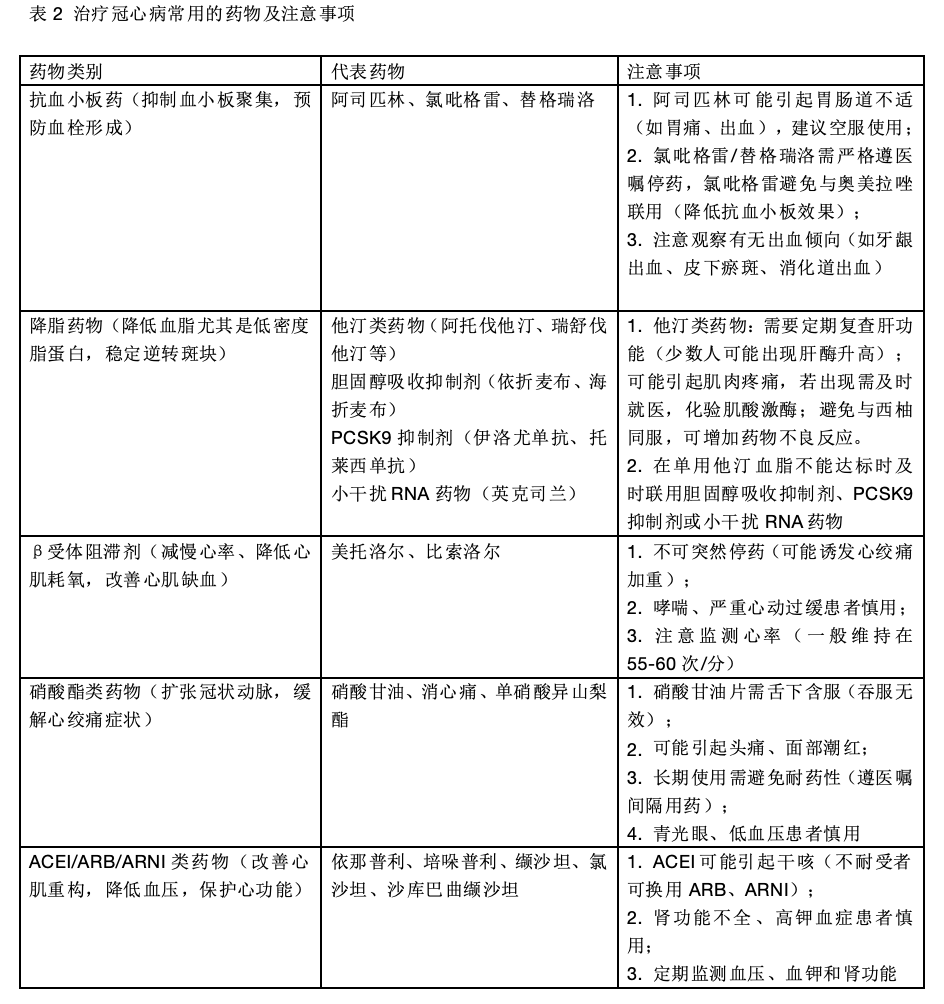
药物治疗
为基础治疗,核心是“防血栓、稳斑块、降负荷”,常用药物及注意事项见表2。

抗血小板药物 预防血栓形成。双联抗血小板治疗在急性冠脉综合征和介入术后非常重要,标准疗程是1年,但通常会结合栓塞与出血风险适当延长或缩短时间。
调脂药物 他汀类药物是基础,可稳定/逆转斑块,即使血脂正常,也要长期服用。如果单用他汀不能达标需要尽早联合其它降脂药物。
受体阻滞剂 不仅抗心绞痛、治疗心律失常而且改善预后。
ACEI/ARB/ARNI 改善心肌重构,降低血压,保护心功能,预防猝死,尤其合并糖尿病患者。
抗心绞痛药物 硝酸酯类快速扩张血管、缓解心绞痛,尤其硝酸甘油含化可以作为心绞痛急救药使用。其它抗心绞痛药物还有伊伐布雷定、曲美他嗪、尼可地尔等。
传统中药 复方丹参滴丸是临床常用的活血化瘀中成药的代表,为丹参、三七、冰片等组成的传统中药复方制剂,具有活血化瘀、通脉止痛之效。现代药理研究证实其可改善冠状动脉微循环、抑制血小板聚集。
介入治疗(放支架或药物球囊)
适合血管严重狭窄或急性心梗患者。通过导管将支架或者药物球囊送到狭窄部位,撑开血管恢复血流,支架就像给“变窄的水管”加了一个“金属支撑环”,药物球囊上涂层的药物有助于预防血管再狭窄。
冠脉搭桥手术
当多支血管严重狭窄,或支架无法解决时,需“搭桥”——取患者自身血管,绕过狭窄部位,建立新的供血通道,类似“给堵塞的水管旁接一根新管子”。
心脏康复
不可或缺的环节,个体化运动训练可以提高生活质量、促进回归社会、降低再发心血管事件风险。
预防冠心病:比治疗更重要的“健康密码”
冠心病是“可防可控”的疾病,预防比治疗更关键。无论是患病还是未患病的健康人,都应做好这几点:
管理“危险因素”,给血管“减负”
高血压、高血脂、高血糖是冠心病的“三大推手”,需增加三者的知晓率、监测率及控制率。戒烟限酒,彻底戒烟并远离二手烟,长期饮酒会损伤心肌,如需饮酒应严格限量。
吃对“护心餐”(地中海饮食)
少给血管“扔垃圾”,记住“一多三少”,多吃全谷物、新鲜蔬果(每天≥500g)、优质蛋白;少吃高盐(每天<5g)、高油(每天<25g)、高糖(少喝甜饮料、糕点)。每周吃2-3次深海鱼(如三文鱼、沙丁鱼),用橄榄油、茶籽油替代动物油,减少反式脂肪酸(如油炸食品)摄入。
控制体重,动起来,管理情绪
肥胖尤其腹型肥胖会导致代谢紊乱,加速血管老化,建议将BMI控制在18.5-24。动起来,让血管“更有弹性”,每周至少150分钟中等强度运动(如快走、慢跑、游泳),每次30分钟以上,也可结合抗阻训练。运动时心率控制在(220-年龄)×(60%-70%),以“微微出汗、能说话但不能唱歌”为宜。冠心病患者需在医生的运动处方指导下运动。长期焦虑、不良情绪会升高血压、加快心率,诱发心绞痛,调节情绪,减轻压力,保证充足睡眠,养成积极的心态。
定期体检,早发现早干预
健康人40岁后每年查一次血压、血脂、血糖和心电图,有家族史(父母早发冠心病)、吸烟、肥胖等高危人群,建议早期筛查,必要时行冠脉CTA。冠心病患者遵医嘱定期复查,勿自行停药或减药。
结语:心脏的健康,掌握在你手中
冠心病看似可怕,但它更像一种“生活方式病”——早期预防是永恒的主题,规范治疗能显著减少急性事件。作为医生,我最想提醒大家:心脏不会“突然生病”,那些被忽略的胸痛、乏力,都是它在“求救”;而那些坚持的健康习惯,都是在为血管“除锈”。
愿我们都能读懂心脏的语言,用科学守护每一次心跳。(付海霞 河南省人民医院心脏中心)
(责任编辑:刘茜)



