《黄帝内经》中的九类针法(下)
辨体施针刺法
体质不同,临证针刺方法自当有别。不同社会地位的患者,由于物质生活条件的差异,其体质会受到很大的影响。具体表现为骨节大小、肌肉强弱、皮肤厚薄、血液清浊、气运行的滑涩、脉道长短以及血量等多方面存在差异。因此,在针刺治疗疾病时,应综合考虑患者的生活条件和体质状况等多方面因素,采用不同的针刺方法。该类针刺方法的基本精神,仍然强调了因人制宜的治疗原则。
针刺布衣之士与王公大人之法
“刺布衣者,深以留之”“刺布衣者,以火焠之”(《灵枢·根结》)。缘于布衣之士,身体强健,肌肉壮实,血气运行涩滞,针下感应涩滞,得气慢,针刺当用大针,宜深刺,留针,缓出针。针具可选择火针。
“刺大人者,微以徐之”“刺大人者,以药熨之”(《灵枢·根结》)。因为王公大人,身体柔脆,肌肉软弱,血气运行急速滑利,其针下感应滑利,得气快,针刺当用小针、微针,宜浅刺、缓刺,疾出针。
这两种针刺方法的制定,基于体质弱与强两类人不同的生理状态,故而在临证施针之时,所使用的针具不同(王公大人用微针,即毫针,或用药熨法;布衣之士用焠针)、针刺的深浅度不同、出针的快慢有别。
针刺肥人法
“刺肥人者,以秋冬之齐(jì,同‘剂’)”(《灵枢·终始》)。体质肥胖的当深刺。所谓“以秋冬之齐”,是指针刺体质肥胖之人的针具选择、腧穴的配伍、针刺的操作手法、刺入的深浅程度,皆比照秋冬季节的针刺原则,即“秋取合,取经、输”“冬取井荥”“必深以留之”(《素问·四时刺逆从论》)的取穴方法、针刺操作方法予以刺治。
刺瘦人法
“刺瘦人者,以春夏之齐。刺此者,浅而疾之”(《灵枢》之《终始》《逆顺肥瘦》)。体质瘦薄的当浅刺,针刺时宜快而浅刺不留针。所谓“以春夏之齐”,是指针刺瘦人的针具选择、腧穴的配伍、针刺的操作手法、刺入的深浅程度,皆比照春夏季节的针刺原则,即“春取经、血脉分肉之间,甚者深刺之,间者浅刺之”“夏取盛经孙络,取分间绝皮肤”(《灵枢·四时气》)的取穴方法、刺治操作方法予以刺治。
刺常人之法
“刺常人……视其白黑,各为调之,其端正敦厚者,其血气和调,刺此者,无失常数也”(《灵枢·逆顺肥瘦》)。经文中的“端正敦厚”,即体格端正,肌肉丰满壮实。“常数”,即取穴原则、针刺操作方法、针刺深浅程度等,均依照常规原则进行即可。
刺壮士真骨法
“刺壮士真骨,坚肉缓节监监然,此人重则气涩血浊,刺此者,深而留之,多益其数;劲则气滑血清,刺此者,浅而疾之”(《灵枢·逆顺肥瘦》)。所谓“壮士真骨”,是指体格健壮,骨骼坚实有力之人。监监然,强壮有力貌。然后再辨识个体差异。如果“此人重则气涩血浊,刺此者,深而留之,多益其数”。重,指其性格稳重。若其属于“气涩血浊”体质,则要参照“肥人刺法”,按“深而留之,多益其数”之法刺治;若其属于“劲则气滑血清”体质,则要参照“瘦人刺法”,按“浅而疾之”之法刺治。正如张介宾所说,“壮士之辨有二:若坚肉缓节、不好动而安稳者,必气涩血浊,此宜深刺久留,同肥人刺法之数也;若劲急易发者,必气滑血清,此宜浅刺疾去之,同瘦人之数也”(《类经》卷廿)。
刺年质壮大之人法
“年质壮大(年值壮盛,体格壮实),血气充盈,肤革坚固,因加以邪,刺此者,深而留之,此肥人也。广肩腋项,肉薄厚皮而黑色,唇临临然,其血黑以浊,其气涩以迟,其为人也,贪于取与,刺此者,深而留之,多益其数也”(《灵枢·逆顺肥瘦》)。此处也要辨识体质差异:若为“血气充盈,肤革坚固,因加以邪”之体质强壮感邪者,则按“邪气盛则实”的刺治原则,深刺而且留针;若为“广肩腋项,肉薄厚皮而黑色……血黑以浊,其气涩以迟”的体质类型者,则要“深而留之,多益其数(取穴数多/或者多次针刺)”的针刺原则予以刺治。
刺婴儿法
“刺婴儿……婴儿者,其肉脆血少气弱,刺此者,以毫针,浅刺而疾发针,日再可也”(《灵枢·逆顺肥瘦》)。缘于婴儿“肉脆,血少气弱”,所以当用毫针浅刺,操作手法要快,不留针,可一天针刺两次。所以张介宾结合自己的临床体会,指出“婴儿血少气弱,故但宜毫针。以浅而速,若邪有未尽,宁日加再刺,不可深而久也”(《类经》卷廿)。
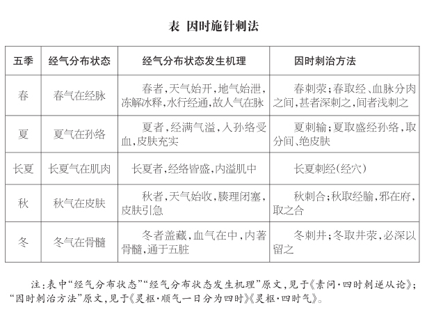
因时施针刺法
结合《素问·四时刺逆从论》《灵枢·四时气》等相关原文(见表《因时施针法》),有如下启示:一则论四时经气运行部位差异。一年分为五季是十月太阳历法的基本特征,随着自然界春、夏、长夏、秋、冬的季节更替,气候也相应地由温转热、由凉转寒,人类生存在自然环境之中,无不受着季节气候变化的影响而有相应的生理变化,如“天暑衣厚则腠理开,故汗出……天寒则腠理闭,气湿不行,水下留于膀胱,则为溺与气”(《灵枢·五癃津液别》),即是人体津液代谢受季节气候变化影响的实例。人体经脉气血同样也会随着节令气候变化而发生相应的改变,表现为“春气在经脉,夏气在孙络,长夏气在肌肉,秋气在皮肤,冬气在骨髓中”,同时也会有各个季节五脏不同特征的脉象呈现于外(《素问·平人气象论》),脉象变化的本质就是经络气血之应时令气候变化。

二则论四时经络气血盛衰变化。邪气伤人,常随四时气血变化而入侵。在生理状态下,人身气血的运行,常随气候的变化,其主要运行趋向部位各有不同。因此,在不同的季节,邪气常随体内气血的所主部位不同,入侵于气血相对不足之部位发病,故《素问·四时刺逆从论》曰“是故邪气者,常随四时之气血而入客也”。此处强调季节性的多发病,虽然与该节令的气候特点,以及与该节令气候特点相应致病邪气的性质有关外,人体气血在不同季节的分布状态,在季节性疾病的发病过程中,同样也占有重要地位。
三则论邪气伤人,常随四时气血变化而入侵。如果说春多病风、夏多病暑、长夏多病湿、秋多病燥、冬多病寒是突出气候条件在发病中的作用,那么,此处邪气“常随四时之气血而入客”,则是强调机体内在因素在发病学中的重要性。这就从发病学角度,为说明针刺治病为什么要结合四时气候的原理提供了理论依据。
四则论四时经络气血变化与针刺。“人以天地之气生,四时之法成”(《素问·宝命全形论》),就指出了人类生活在自然界中,自然界的变化可以直接或间接地影响人体的正气及发病,使机体产生相应的反应。针刺治疗疾病,就必须顺应人体气血阴阳随自然界阴阳盛衰变化而变化的规律,所以有“四时之气,各有所在,灸刺之道,得气穴为定”(《灵枢·四时气》),和“凡刺之法,必候日月星辰,四时八正之气,气定乃刺之”(《素问·八正神明论》)之论,均明确指出因时而刺的治疗原则。
巨刺与缪刺
《黄帝内经》对巨刺法和缪刺法设有专论,并且在多篇经文中予以介绍。缪刺,是针刺方法的一种,与巨刺(经刺)法不同。“巨刺者,左取右,右取左”(《灵枢·官针》),刺其经穴,是谓经刺法;“缪刺,以左取右,以右取左”(《素问·缪刺论》),刺其皮络,是谓缪刺法。
缪刺法
“络病者,其痛与经脉缪处,故命曰缪刺”“缪刺,以左取右,以右取左”(《素问·缪刺论》)。该刺法是左右交叉取穴而刺,治疗络病,病情轻浅,病位不定,当取皮络浅刺的一种针刺方法。
该刺法的刺治原理:由于经络气血内外左右相倾移,有病时或左盛右虚,或右盛左虚;经与络之间又会有经盛络虚或经虚络盛。采用交叉取穴是为了调整左右气血的偏盛偏衰。
该刺法的操作方法是:①针刺疼痛的对侧;②针刺浅部络脉;③针刺血络,配合放血;④多选取四肢末段“井”穴;⑤根据“月生”“月死”增减取穴数:即上弦月(月生),逐日增加取穴数/或增减行针次数/或延长留针时间;下弦月(月死),逐日减少取穴数/或减少行针次数/或缩短留针时间。
该刺法适宜于:①病程短、病位浅的病证;②肢体疼痛性病证,以邪气盛实为主的实性病证;③脉象变化不明显,提示脏腑机能未有显著伤害,即所谓“九候不病”。
有人对2012年至2021年10年间有关缪刺法的文献进行分析,认为缪刺法在治疗各种原因导致的痛证上具有优势,选取的穴位多为肘膝关节以下的腧穴。研究的结论认为,缪刺法可用于治疗多种原因痛证。缪刺法擅长治疗神经和运动系统疾病。
巨刺法
“巨刺者,左取右,右取左”(《灵枢·官针》);“巨刺之,必中其经,非络脉也”(《素问·谬刺论》)。该刺法是指左右交叉取穴而刺,治疗经病,病情轻重,病位较深,当取经穴深刺的一种针刺方法。
该刺法的刺治原理是:经络气血内外左右相倾移,有病时或左盛右虚,或右盛左虚;经与络之间又会有经盛络虚或经虚络盛。采用交叉取穴是为了调整左右气血的偏盛偏衰。
该刺法的操作方法是:①针刺疼痛对侧肢体;②刺取经脉腧穴,深刺;③经脉位置较深,刺其经主要在于取气——取得良好感应。
该刺法适宜于:①对左侧或右侧的病痛,其对侧的脉象出现不协调,说明“邪客于经”,如口眼歪斜的针刺治疗;②在躯干部的交叉取穴,作为治疗中风偏瘫、腰腿痛的变法。
有人对近五年来有关巨刺法的理论研究及临床治疗共95篇国内外文献进行研究,其中治疗中风类疾病31篇、面瘫10篇、膝骨关节炎4篇、肩周炎3篇、面肌痉挛2篇、腰痛2篇、偏头痛2篇等。研究结果均提示:使用巨刺法100%有效。可见巨刺的应用并不单一,以巨刺法治疗中风和面瘫类疾病最为多见。
《素问·缪刺论》从病邪传变侵犯的两种不同途径入手,论述缪刺、巨刺的适应证和具体刺法。虽然缪刺法和巨刺法同为左右交叉取穴,但缪刺法治疗络病,病情轻浅,病位不定,当取皮络浅刺之。而巨刺法则治经病,病情重,病位相对稳定,当取经脉以深刺之。这是本文的基本思想,也是该篇的立论所在。
经文在叙述巨刺、缪刺各自适应病证后,进一步对二者分析比较。人体经脉呈左右交叉性的分布,循行的部位比较明确而固定,所以“邪客于经,左盛则右病,右盛则左病,亦有移易者,左痛未已而右脉先病”。可见,邪气在经,其病位的变易有规律,“如此者,必巨刺之”,即所谓“痛在于左而右脉病者,巨刺之”(《素问·调经论》),但务要“必中其经,非络脉也”。
导气法
所谓导气法,是指通过针刺调理气机,达到恢复脏腑经脉机能的针刺方法。此即经文所说的“徐入徐出,谓之导气”(《灵枢·五乱》)。该刺法的操作方法是:入针和出针速度均匀缓慢,本法与“疾而徐”“徐而疾”不同速度的针刺法大不相同,既不是泻法,也不是补法,而是疏导气机的方法。
此法临床应用于“是非有余不足也,乱气相逆也”。通过针刺引导与调节,使气机恢复正常。《灵枢·邪客》之“辅针导气,邪得淫泆,真气得居”即是此意。导气法可使邪气(逆乱、郁结之气)散溢,真气(经气)得以通畅,不致产生经脉瘀阻现象。临床应用于各种急慢性疾病而虚实特征不明显的病理状态,如神经衰弱、胃肠神经官能症、心神经官能症、肺气肿。可以根据具体病证,随证选穴。手法宜均匀缓慢地进针、出针、捻转、提插。有人认为“导气法”,相当于平补平泻针刺法。但有学者结合自己的临床治疗心得,认为导气法与平补平泻法是两个不同的针刺方法。(张登本 陕西中医药大学)
(注:文中所载药方和治疗方法请在医师指导下使用。)
(责任编辑:刘茜)



